HOME   LIST
‹–   –›

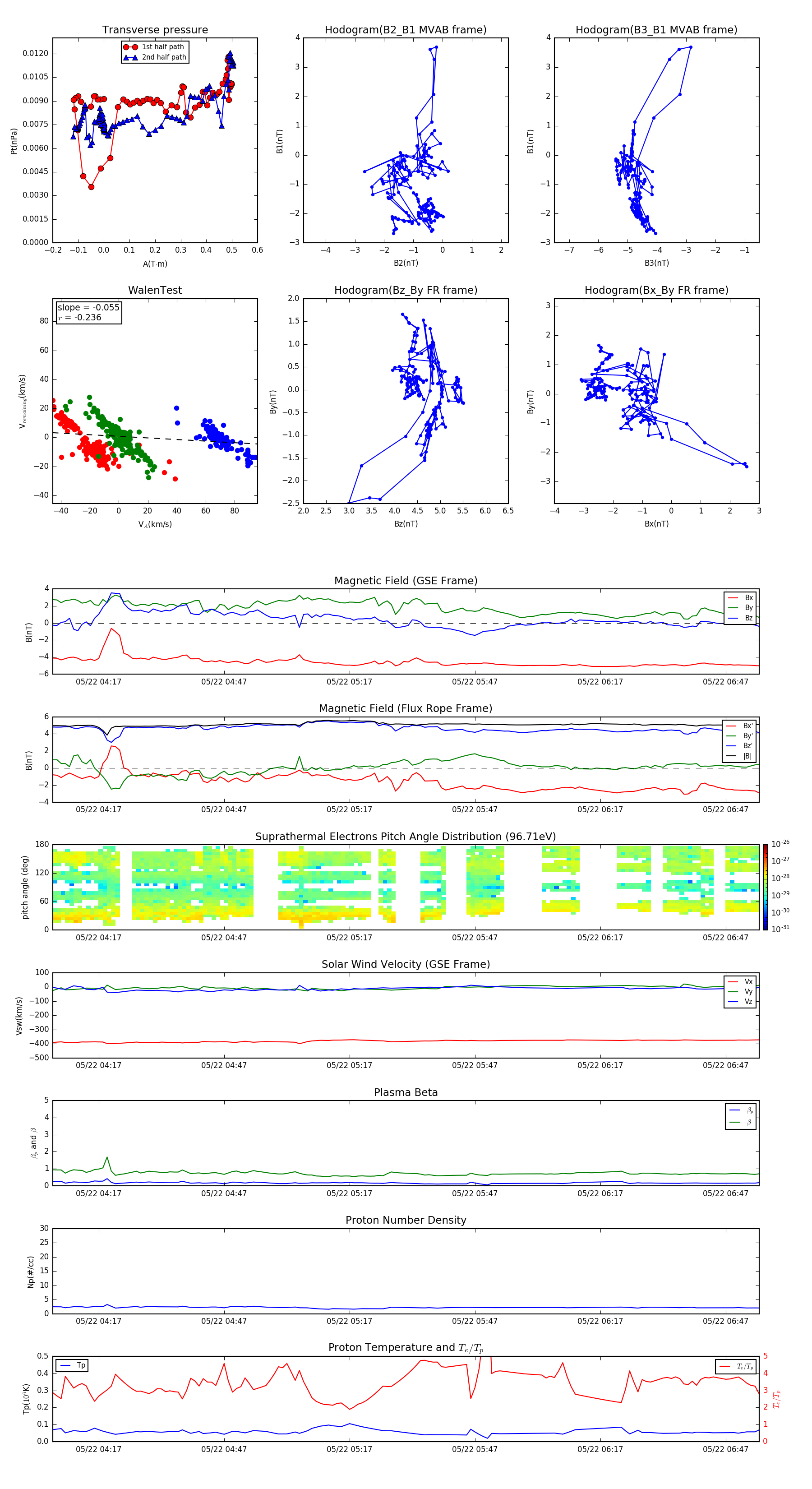
Flux Rope in 2015

Flux Rope Event 2015-05-22 04:06 ~ 2015-05-22 06:55 (170 minutes)


plot