HOME   LIST
‹–   –›

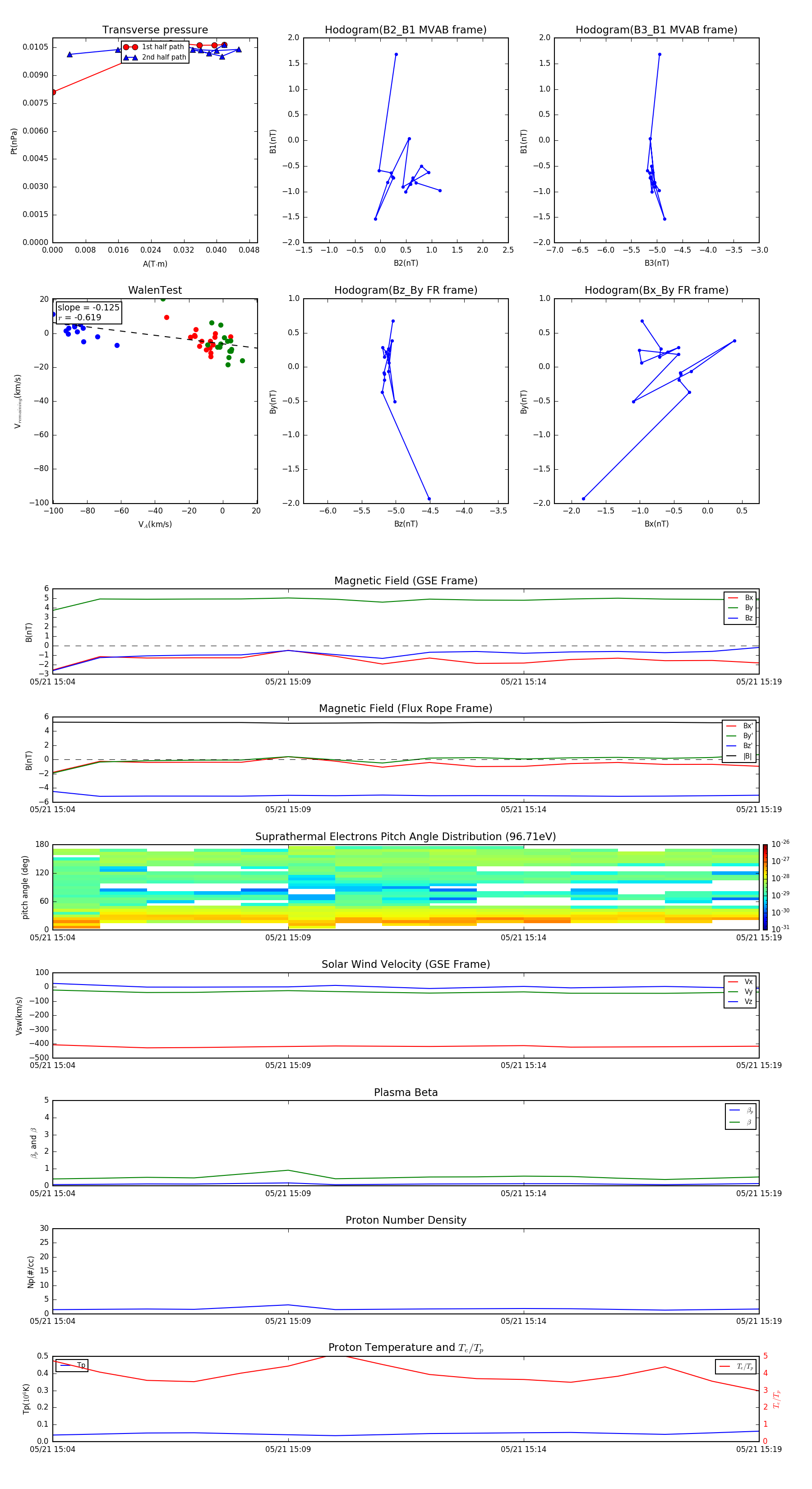
Flux Rope in 2015

Flux Rope Event 2015-05-21 15:04 ~ 2015-05-21 15:19 (16 minutes)


plot