HOME   LIST
‹–   –›

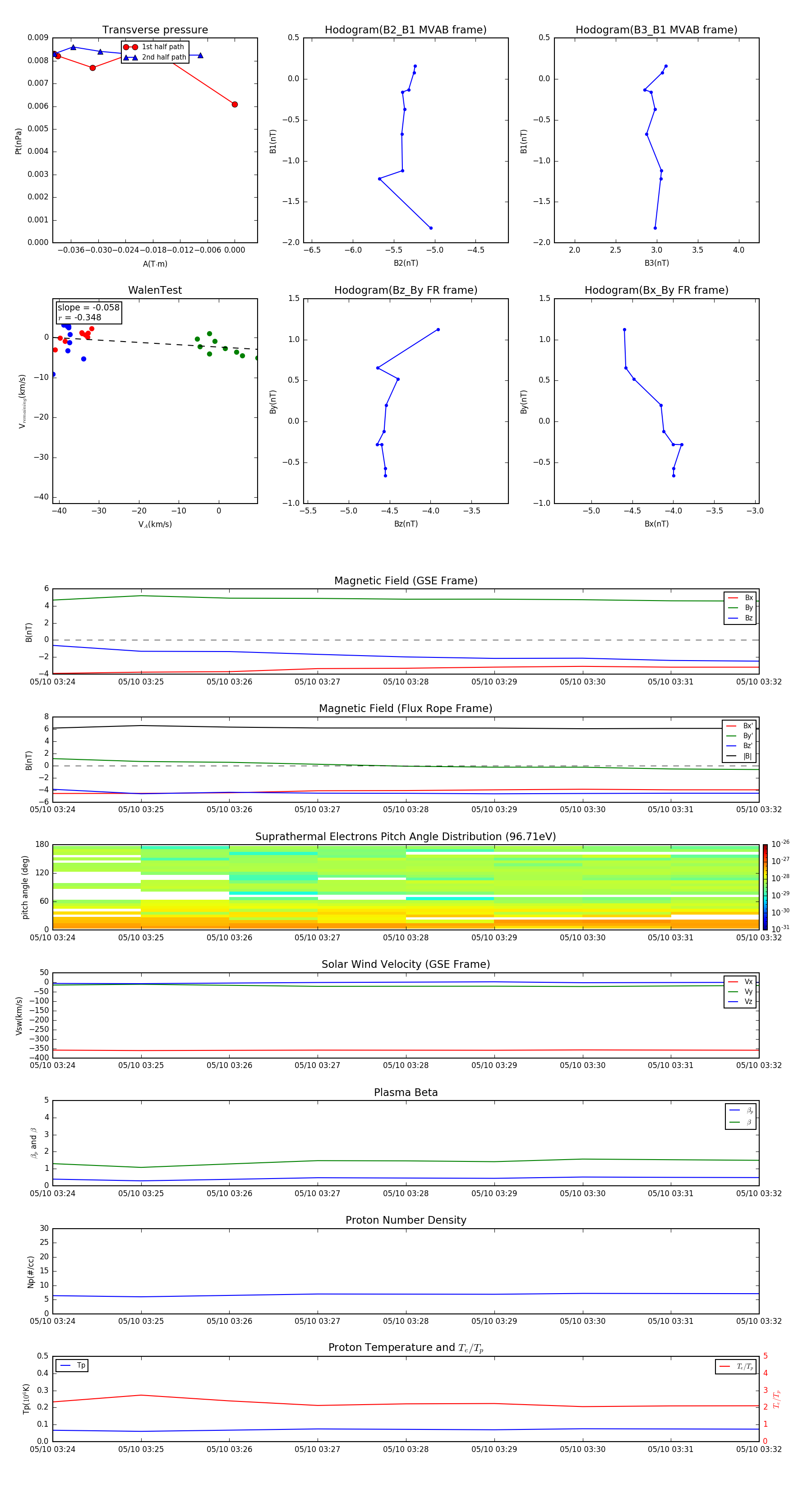
Flux Rope in 2015

Flux Rope Event 2015-05-10 03:24 ~ 2015-05-10 03:32 (9 minutes)


plot