HOME   LIST
‹–   –›

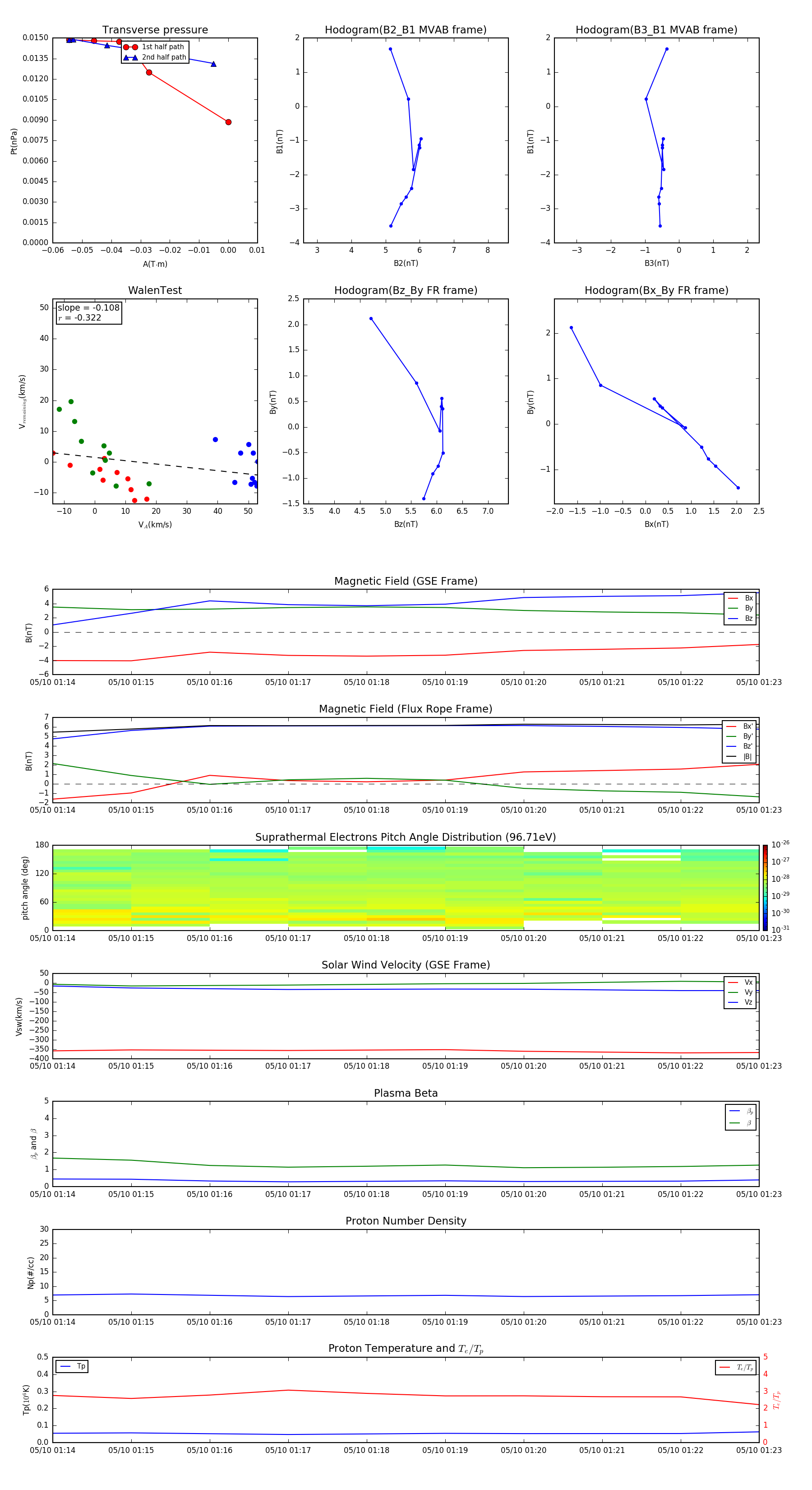
Flux Rope in 2015

Flux Rope Event 2015-05-10 01:14 ~ 2015-05-10 01:23 (10 minutes)


plot