HOME   LIST
‹–   –›

Flux Rope in 2015

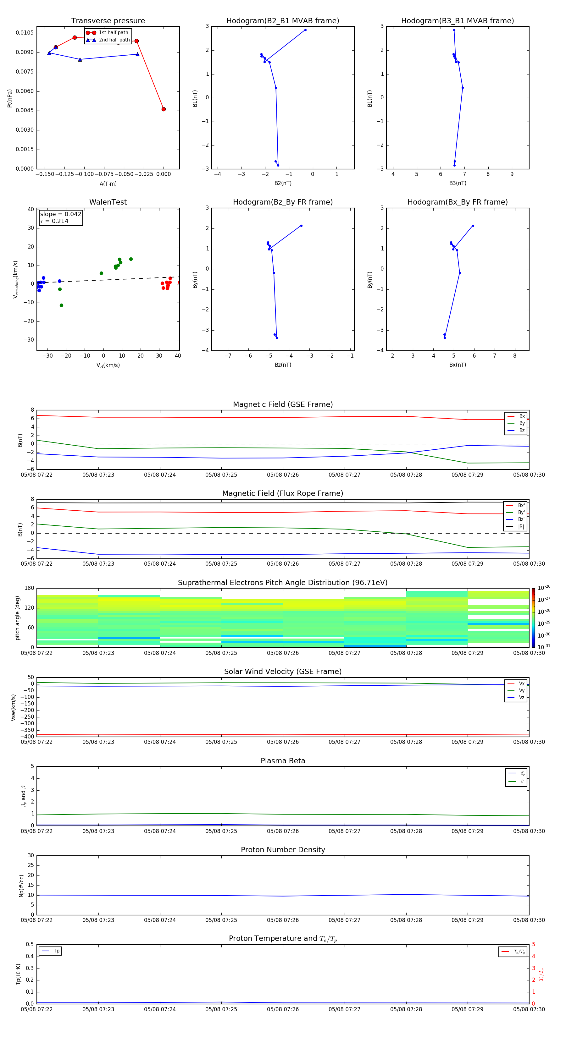
Flux Rope Event 2015-05-08 07:22 ~ 2015-05-08 07:30 (9 minutes)


plot