HOME   LIST
‹–   –›

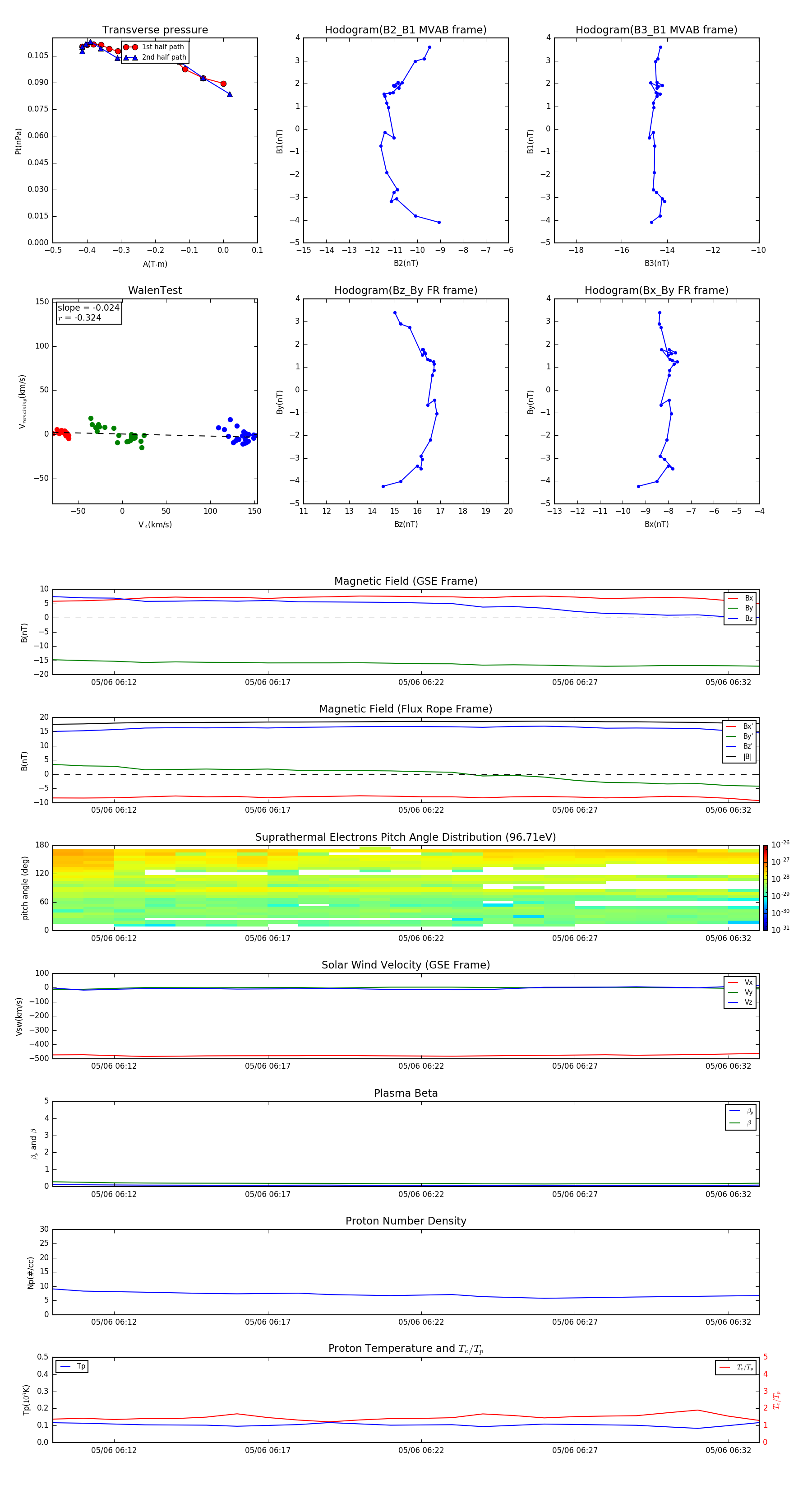
Flux Rope in 2015

Flux Rope Event 2015-05-06 06:10 ~ 2015-05-06 06:33 (24 minutes)


plot