HOME   LIST
‹–   –›

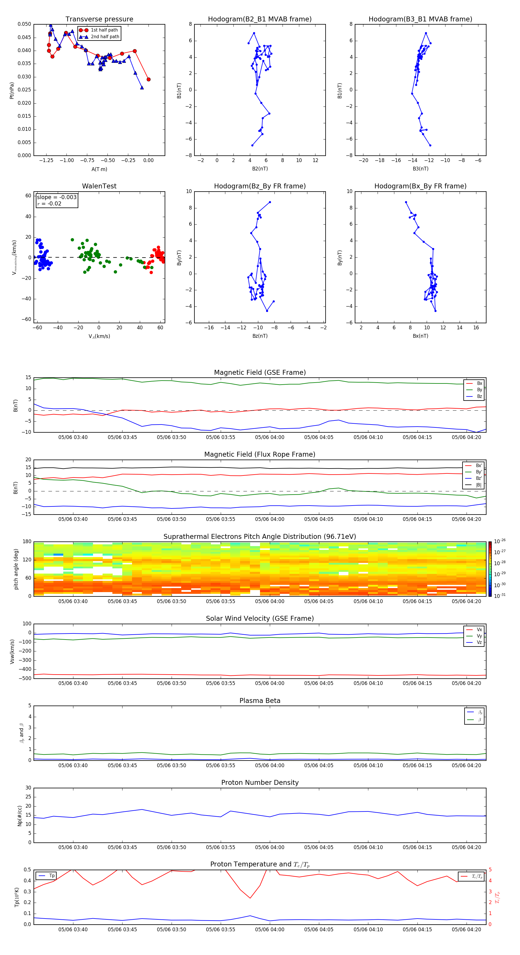
Flux Rope in 2015

Flux Rope Event 2015-05-06 03:36 ~ 2015-05-06 04:22 (47 minutes)


plot