HOME   LIST
‹–   –›

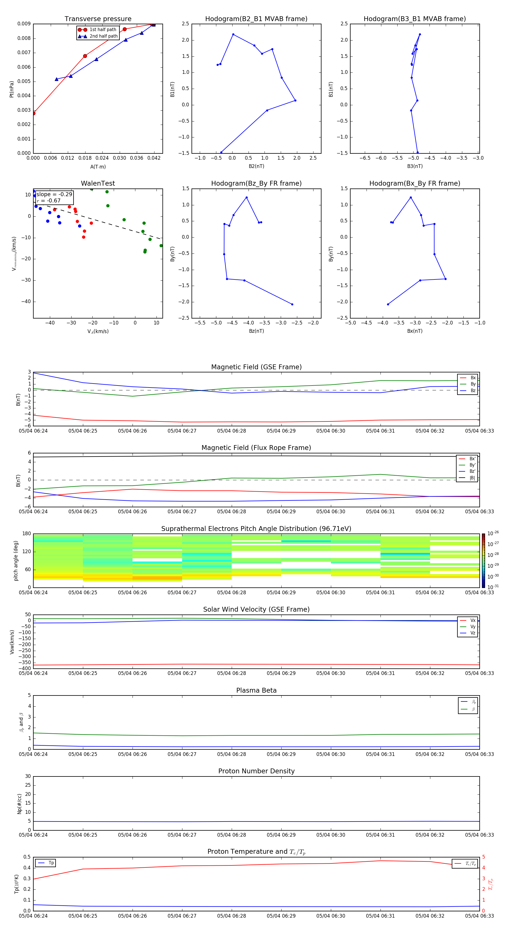
Flux Rope in 2015

Flux Rope Event 2015-05-04 06:24 ~ 2015-05-04 06:33 (10 minutes)


plot