HOME   LIST
‹–   –›

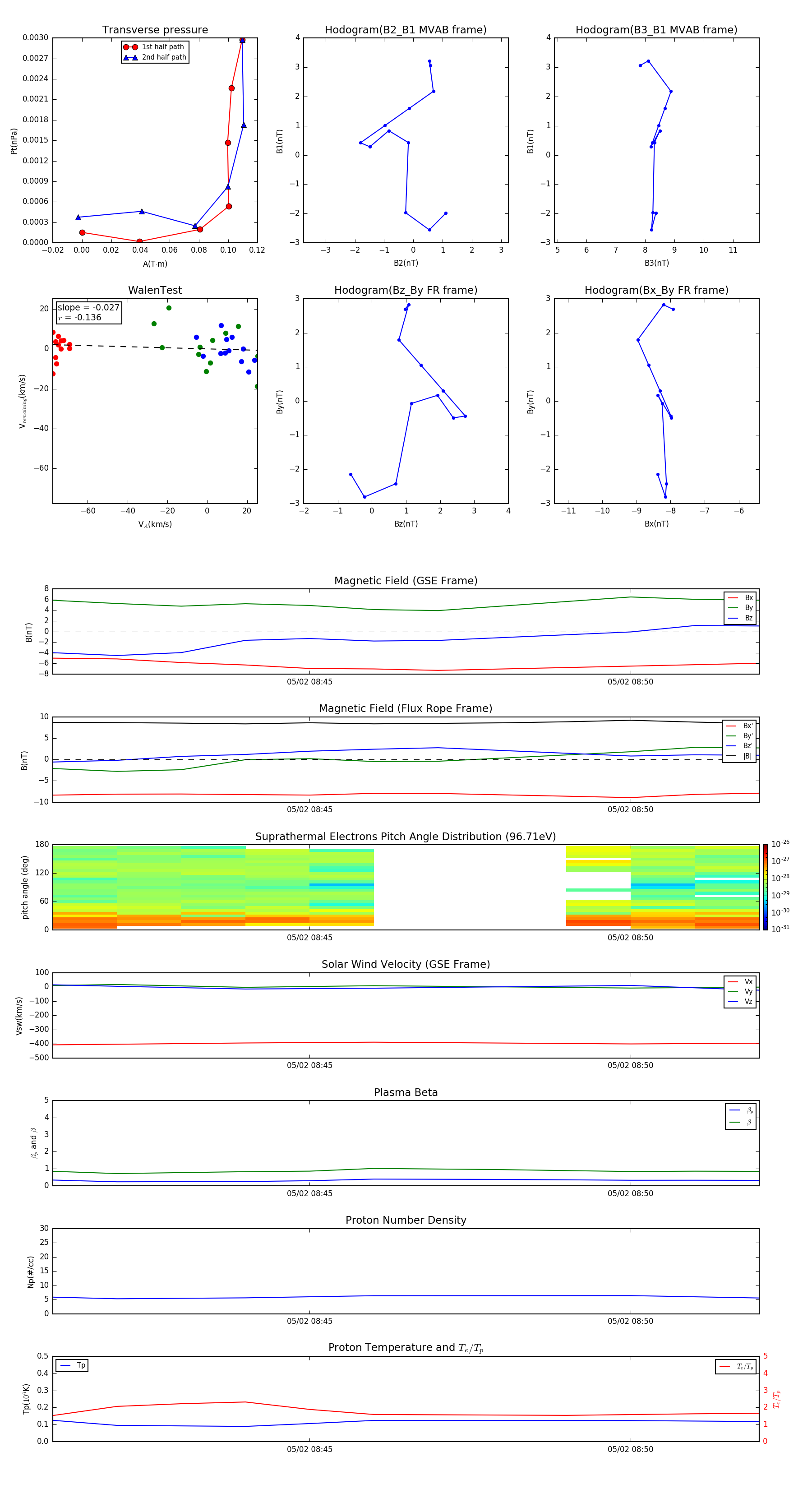
Flux Rope in 2015

Flux Rope Event 2015-05-02 08:41 ~ 2015-05-02 08:52 (12 minutes)


plot