HOME   LIST
‹–   –›

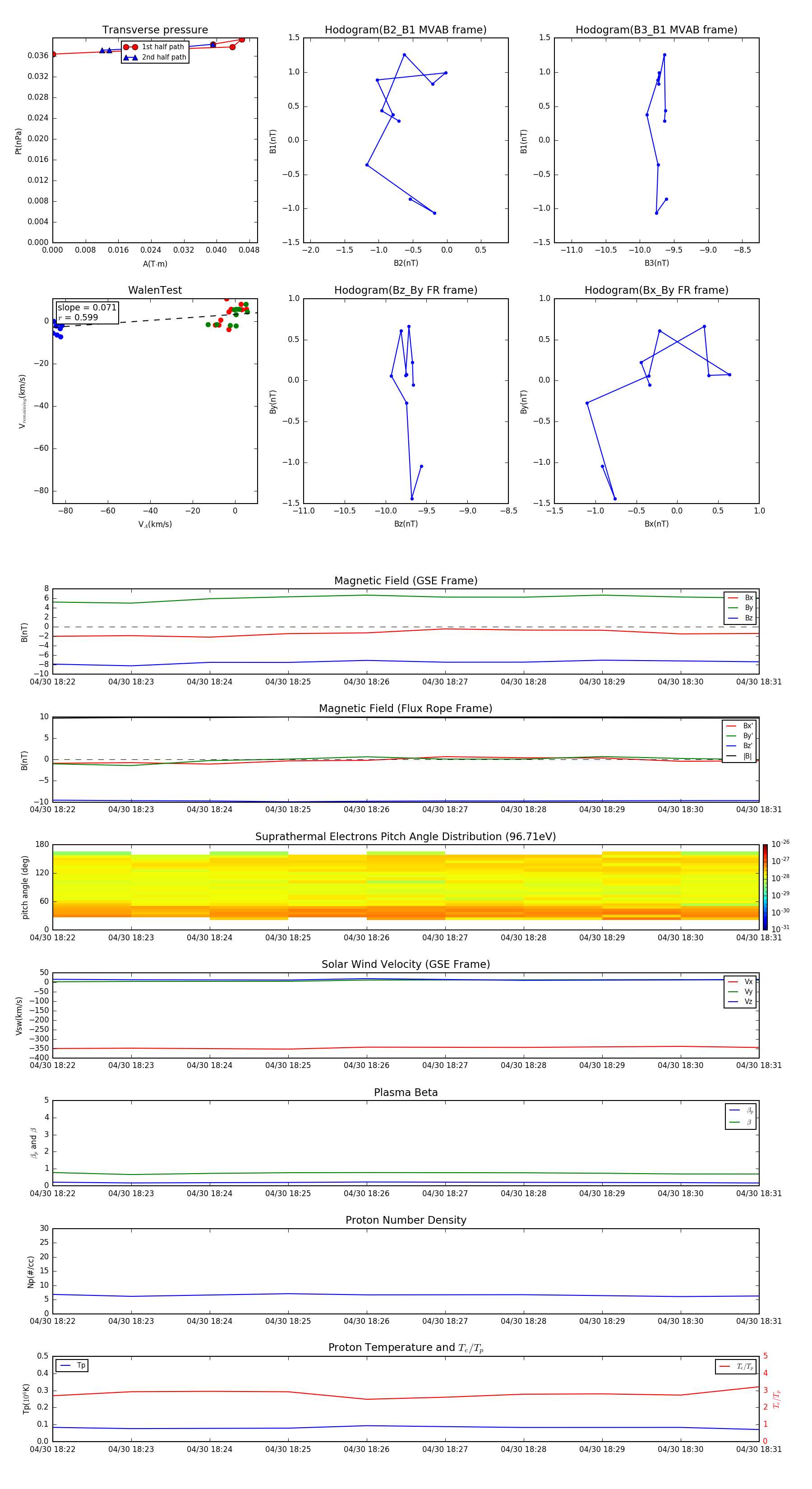
Flux Rope in 2015

Flux Rope Event 2015-04-30 18:22 ~ 2015-04-30 18:31 (10 minutes)


plot