HOME   LIST
‹–   –›

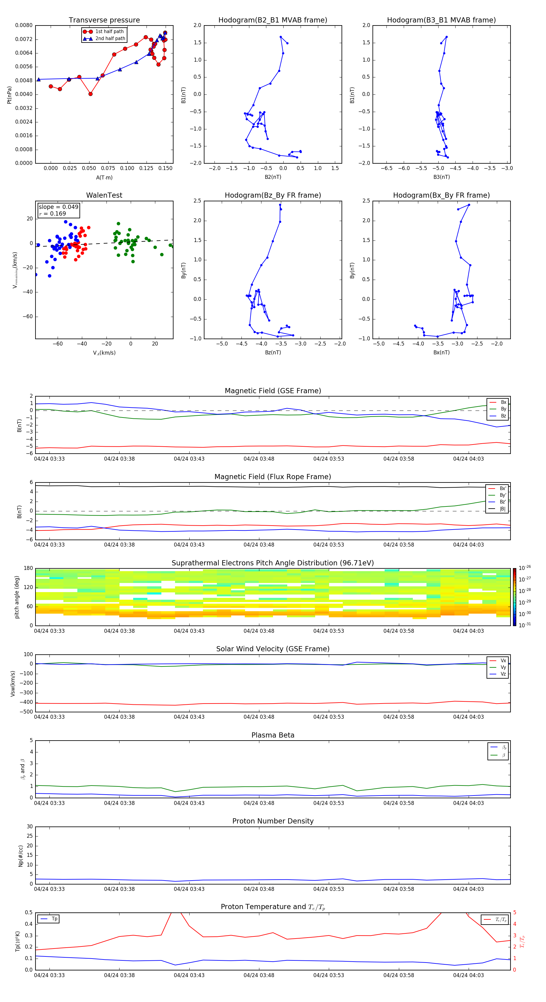
Flux Rope in 2015

Flux Rope Event 2015-04-24 03:32 ~ 2015-04-24 04:06 (35 minutes)


plot