HOME   LIST
‹–   –›

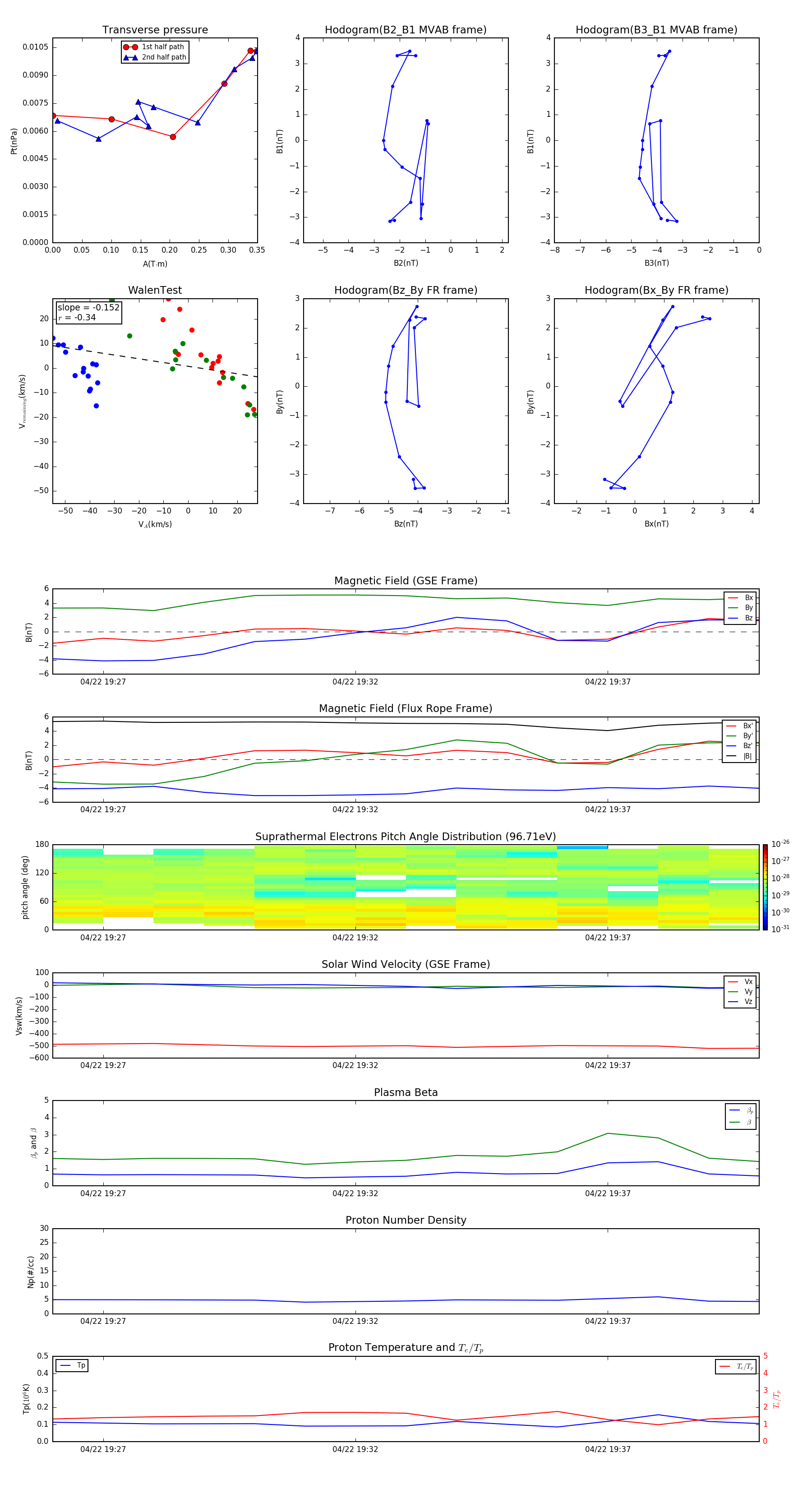
Flux Rope in 2015

Flux Rope Event 2015-04-22 19:26 ~ 2015-04-22 19:40 (15 minutes)


plot