HOME   LIST
‹–   –›

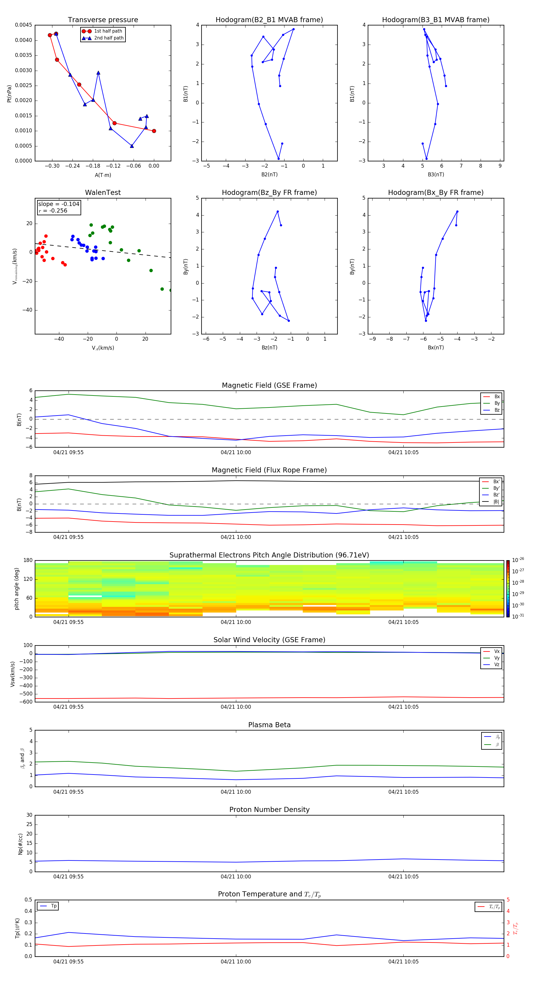
Flux Rope in 2015

Flux Rope Event 2015-04-21 09:54 ~ 2015-04-21 10:08 (15 minutes)


plot