HOME   LIST
‹–   –›

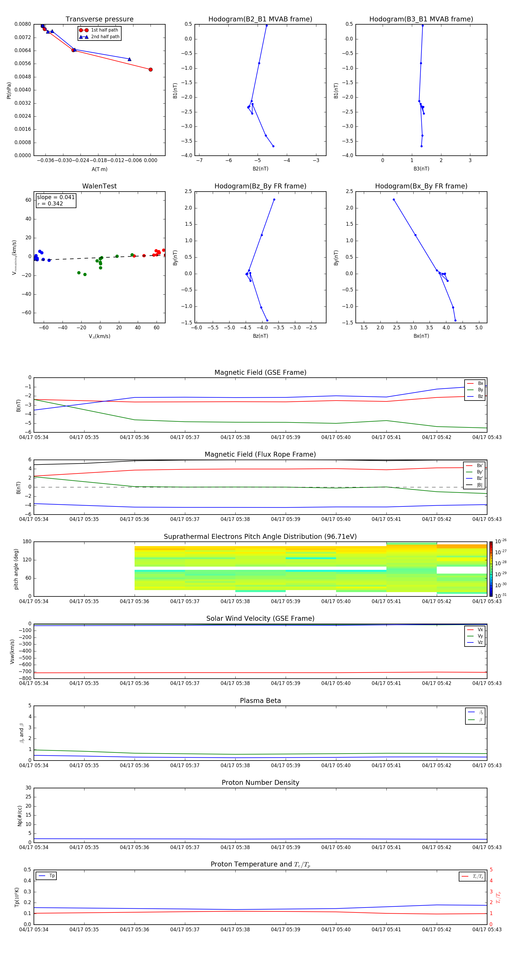
Flux Rope in 2015

Flux Rope Event 2015-04-17 05:34 ~ 2015-04-17 05:43 (10 minutes)


plot