HOME   LIST
‹–   –›

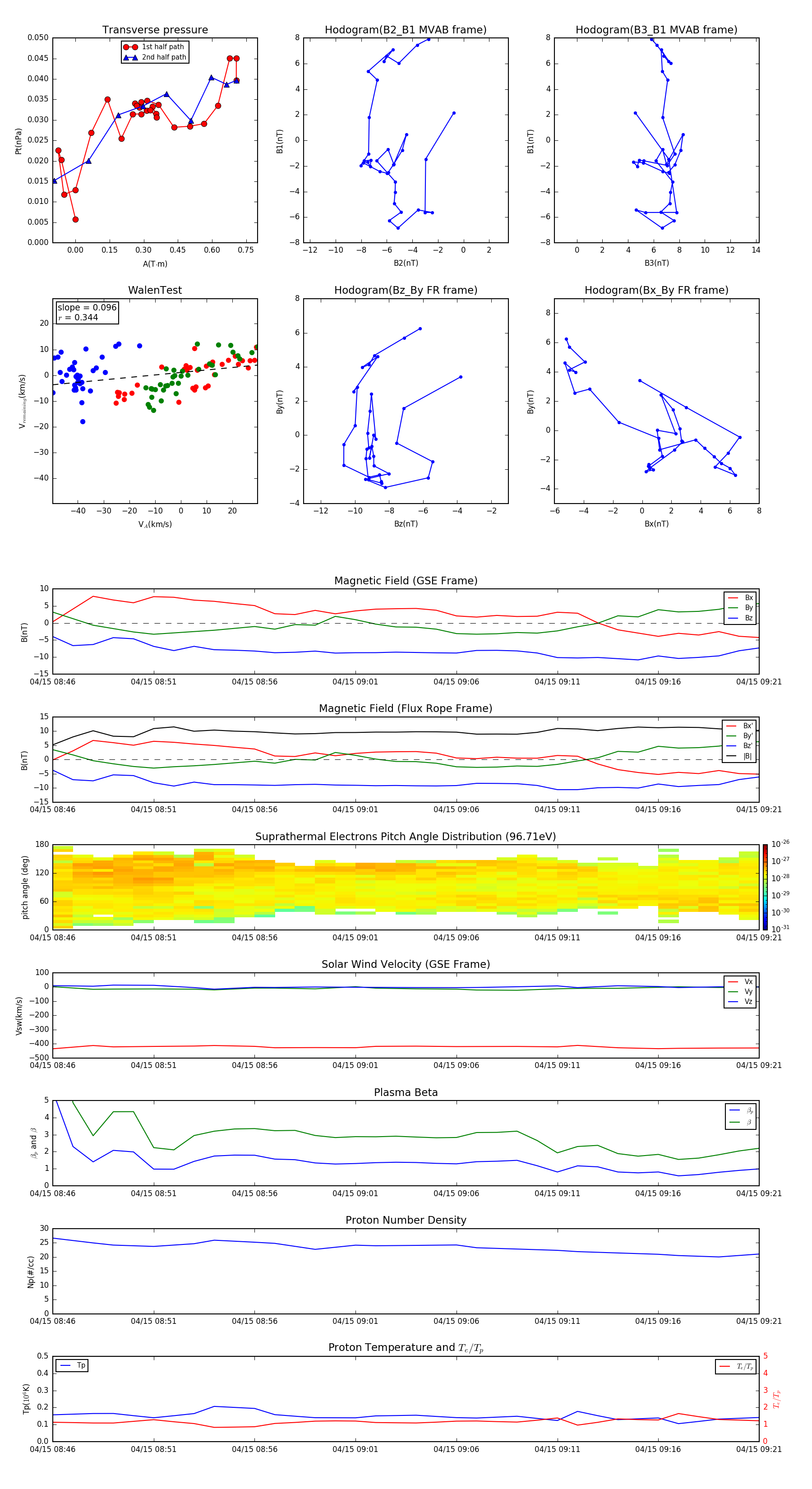
Flux Rope in 2015

Flux Rope Event 2015-04-15 08:46 ~ 2015-04-15 09:21 (36 minutes)


plot