HOME   LIST
‹–   –›

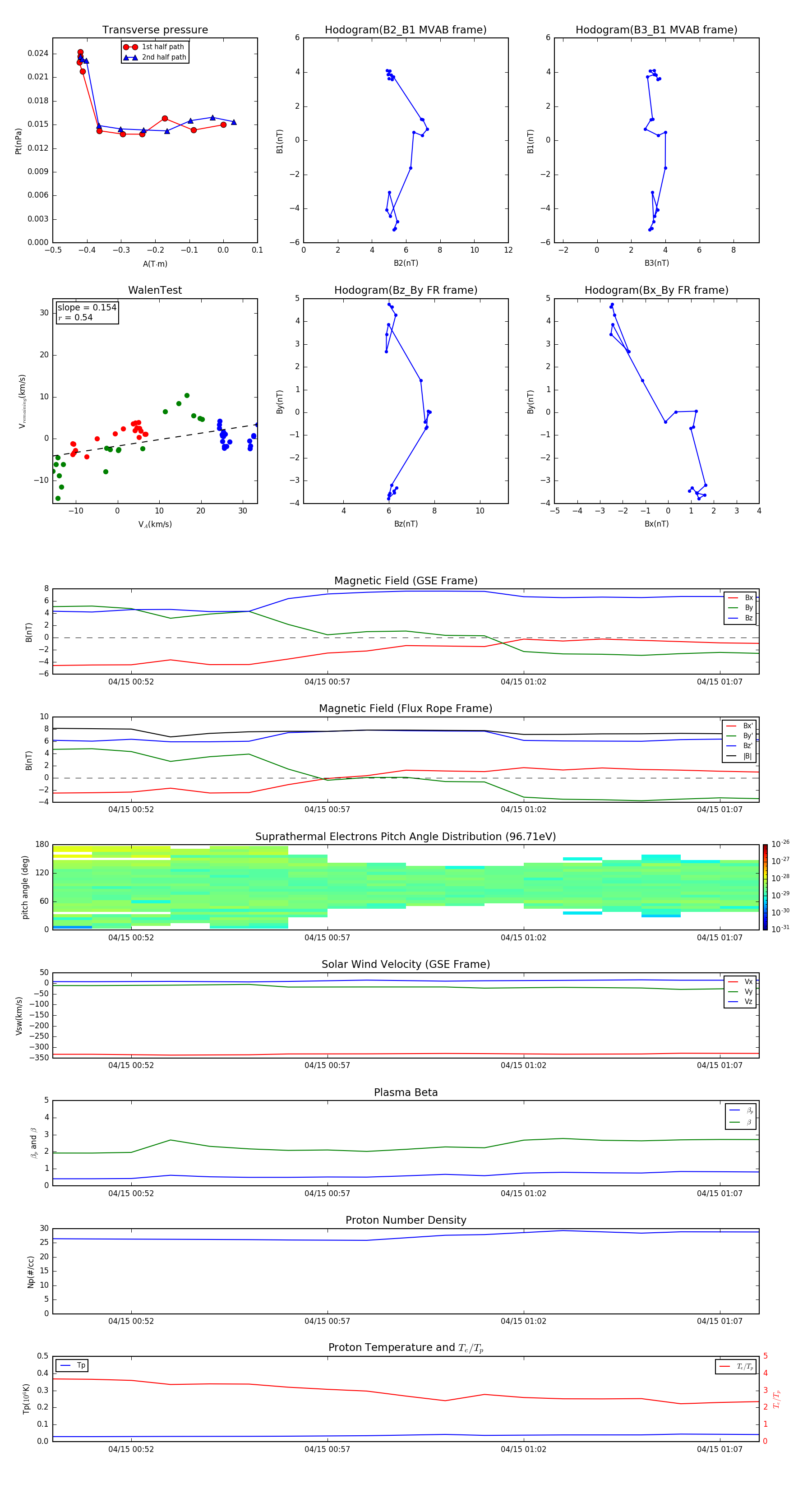
Flux Rope in 2015

Flux Rope Event 2015-04-15 00:50 ~ 2015-04-15 01:08 (19 minutes)


plot