HOME   LIST
‹–   –›

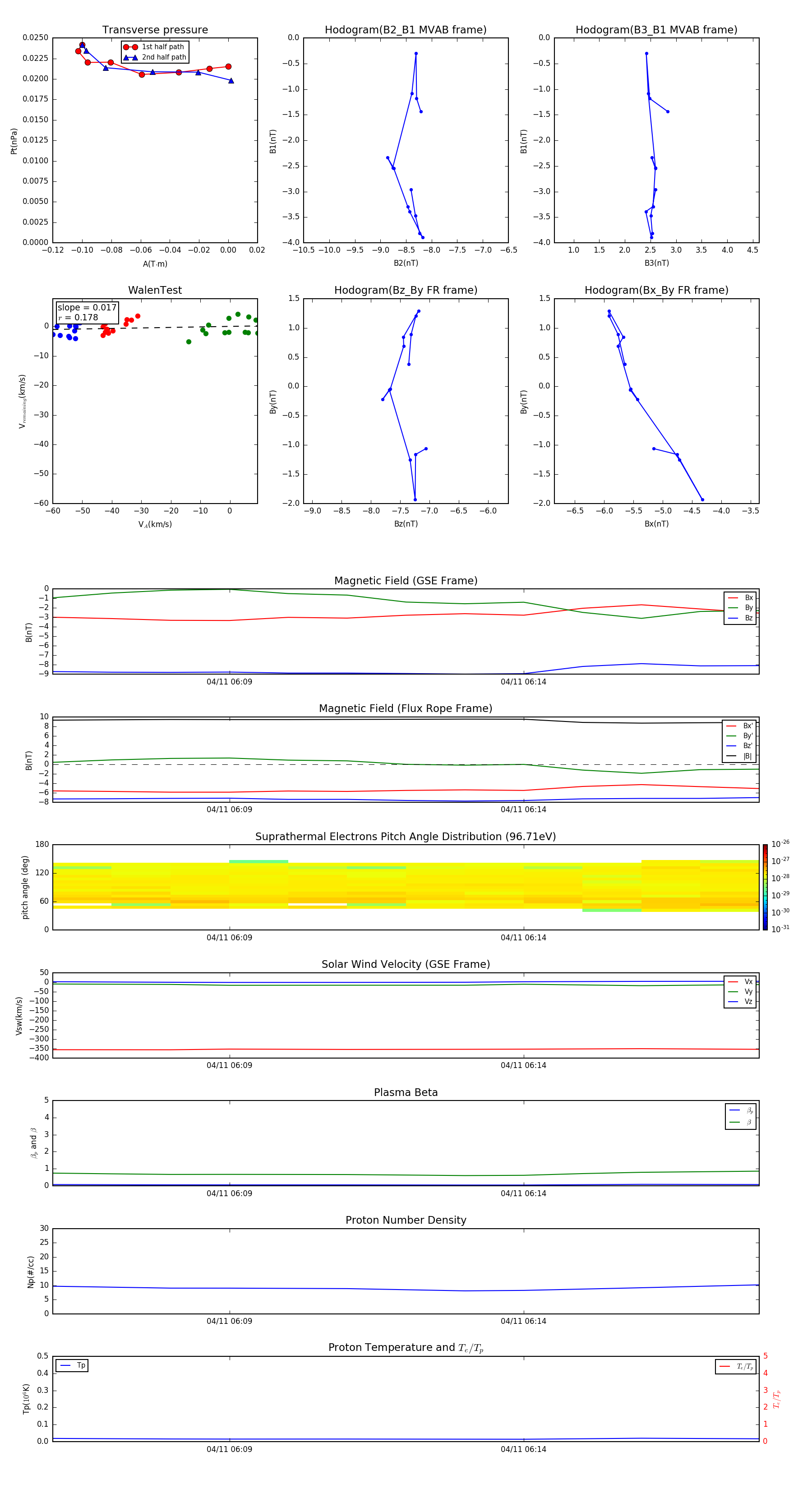
Flux Rope in 2015

Flux Rope Event 2015-04-11 06:06 ~ 2015-04-11 06:18 (13 minutes)


plot