HOME   LIST
‹–   –›

Flux Rope in 2015

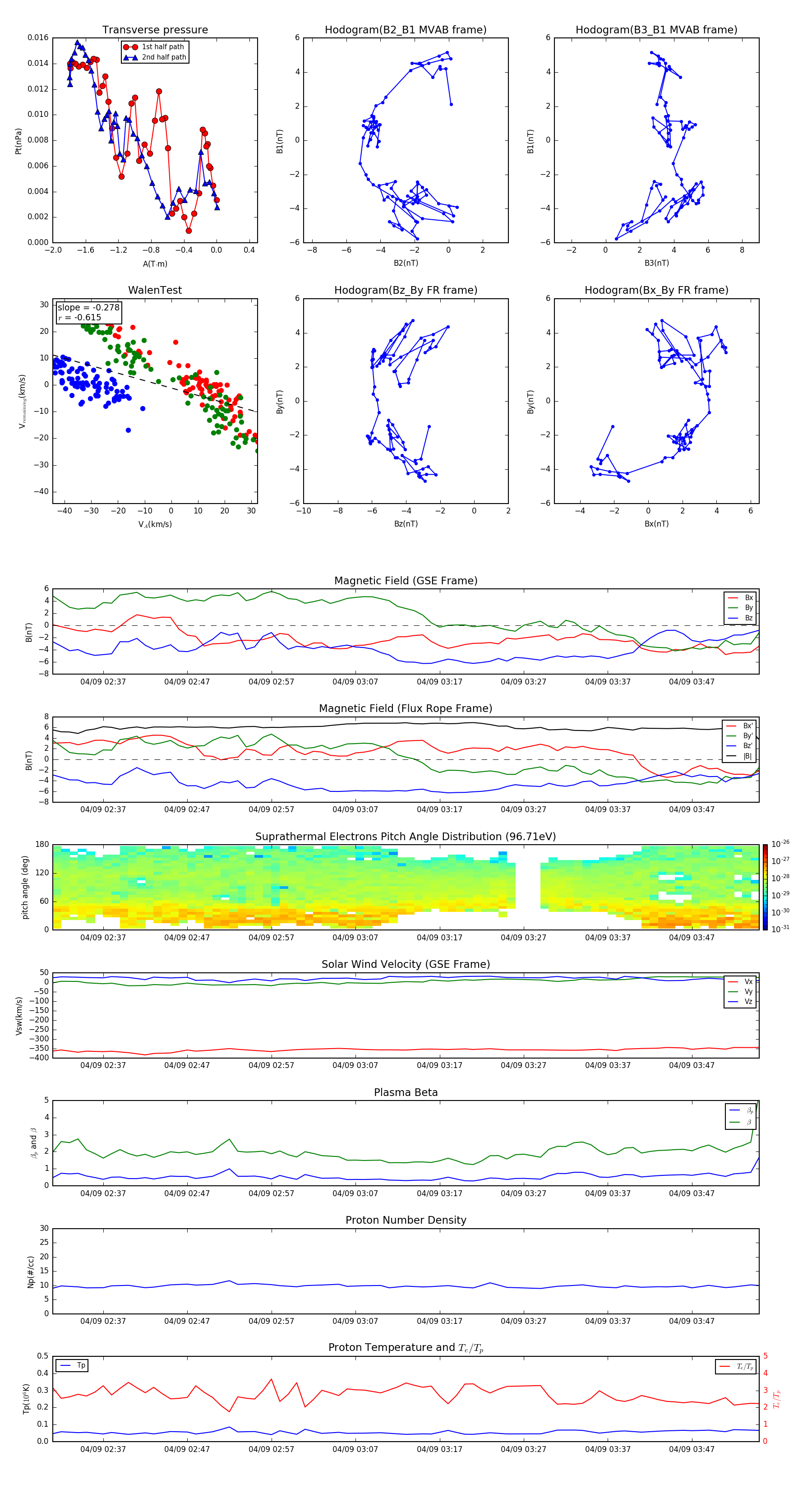
Flux Rope Event 2015-04-09 02:31 ~ 2015-04-09 03:55 (85 minutes)


plot