HOME   LIST
‹–   –›

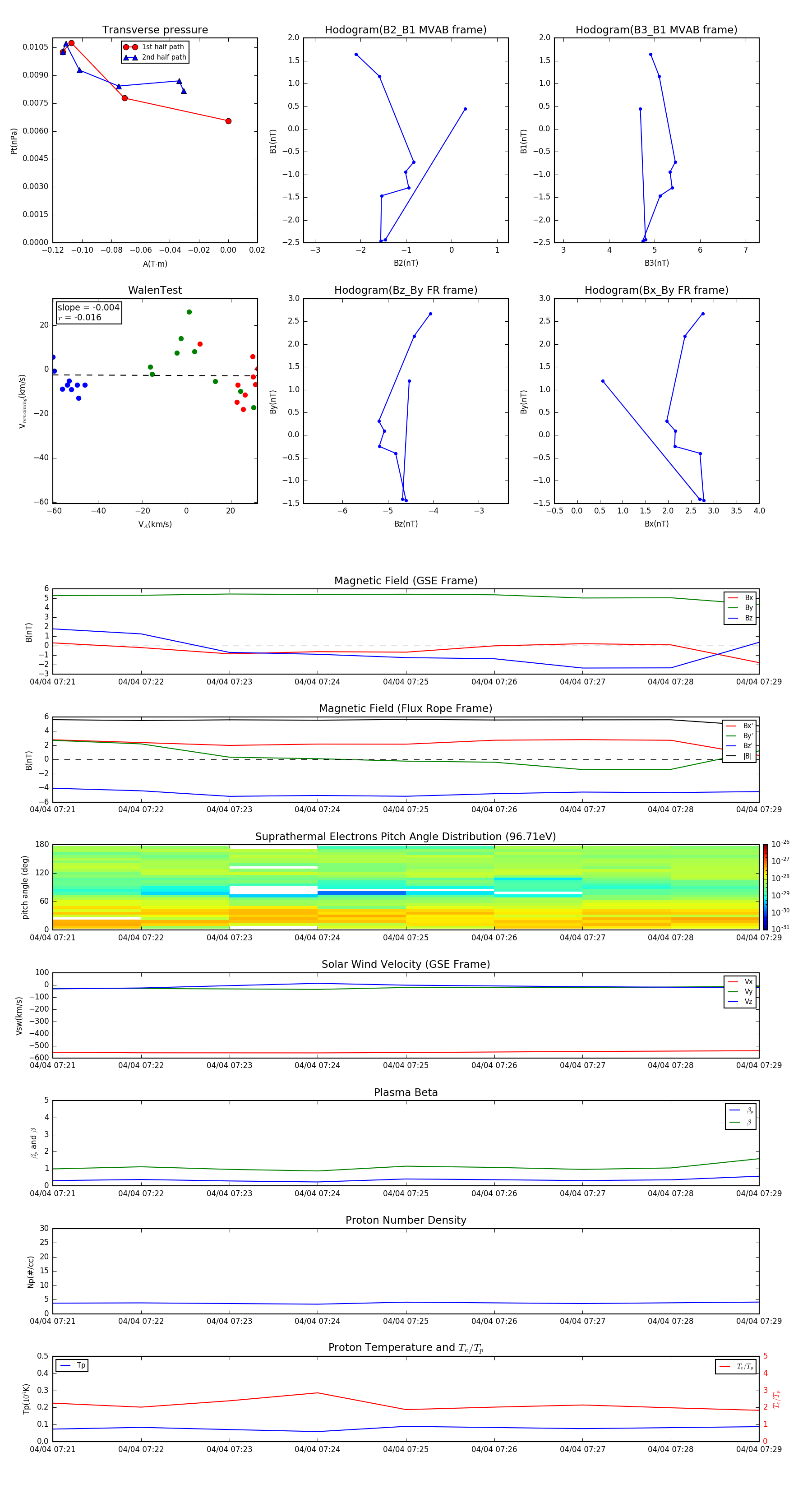
Flux Rope in 2015

Flux Rope Event 2015-04-04 07:21 ~ 2015-04-04 07:29 (9 minutes)


plot