HOME   LIST
‹–   –›

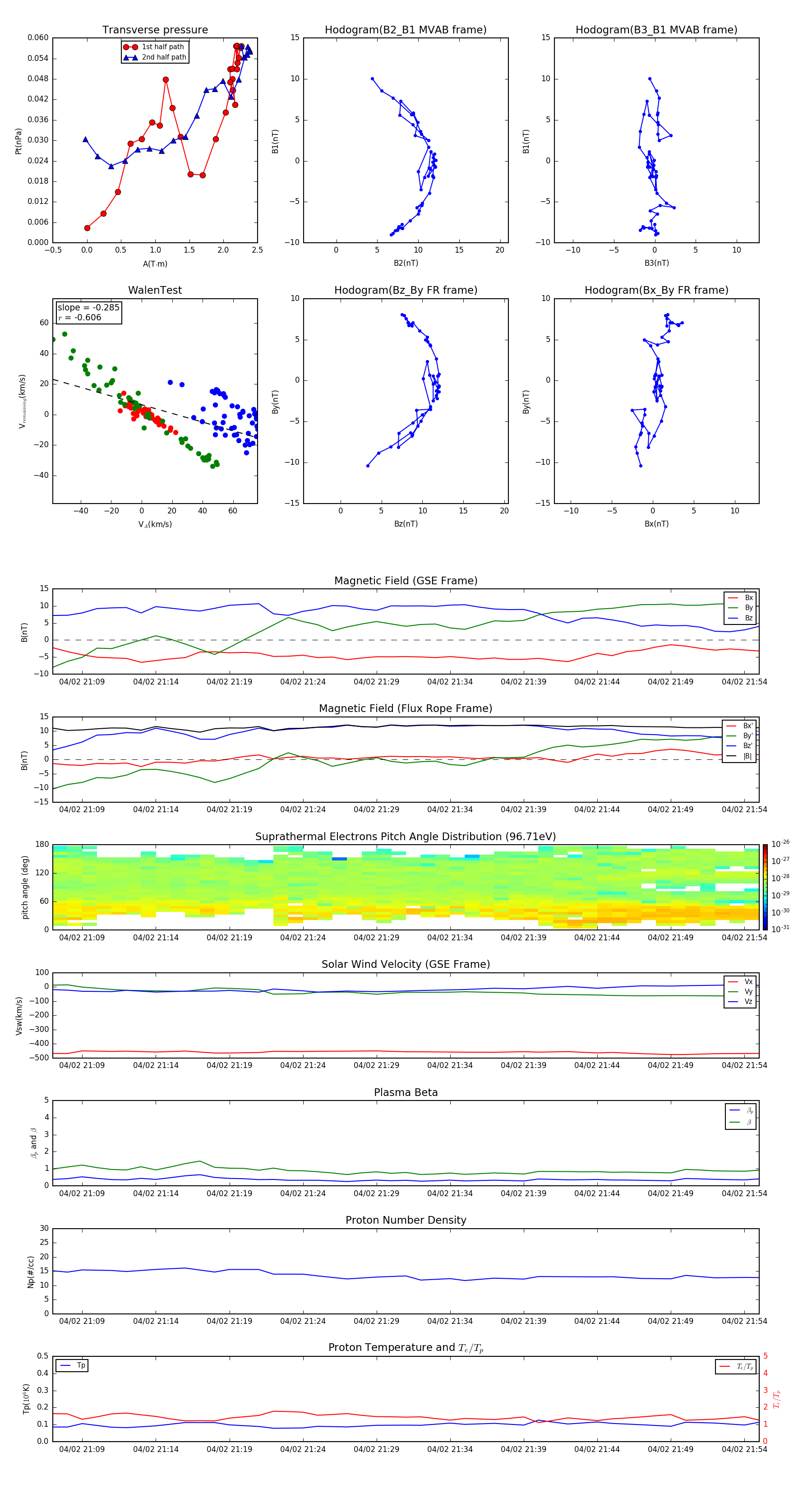
Flux Rope in 2015

Flux Rope Event 2015-04-02 21:07 ~ 2015-04-02 21:55 (49 minutes)


plot