HOME   LIST
‹–   –›

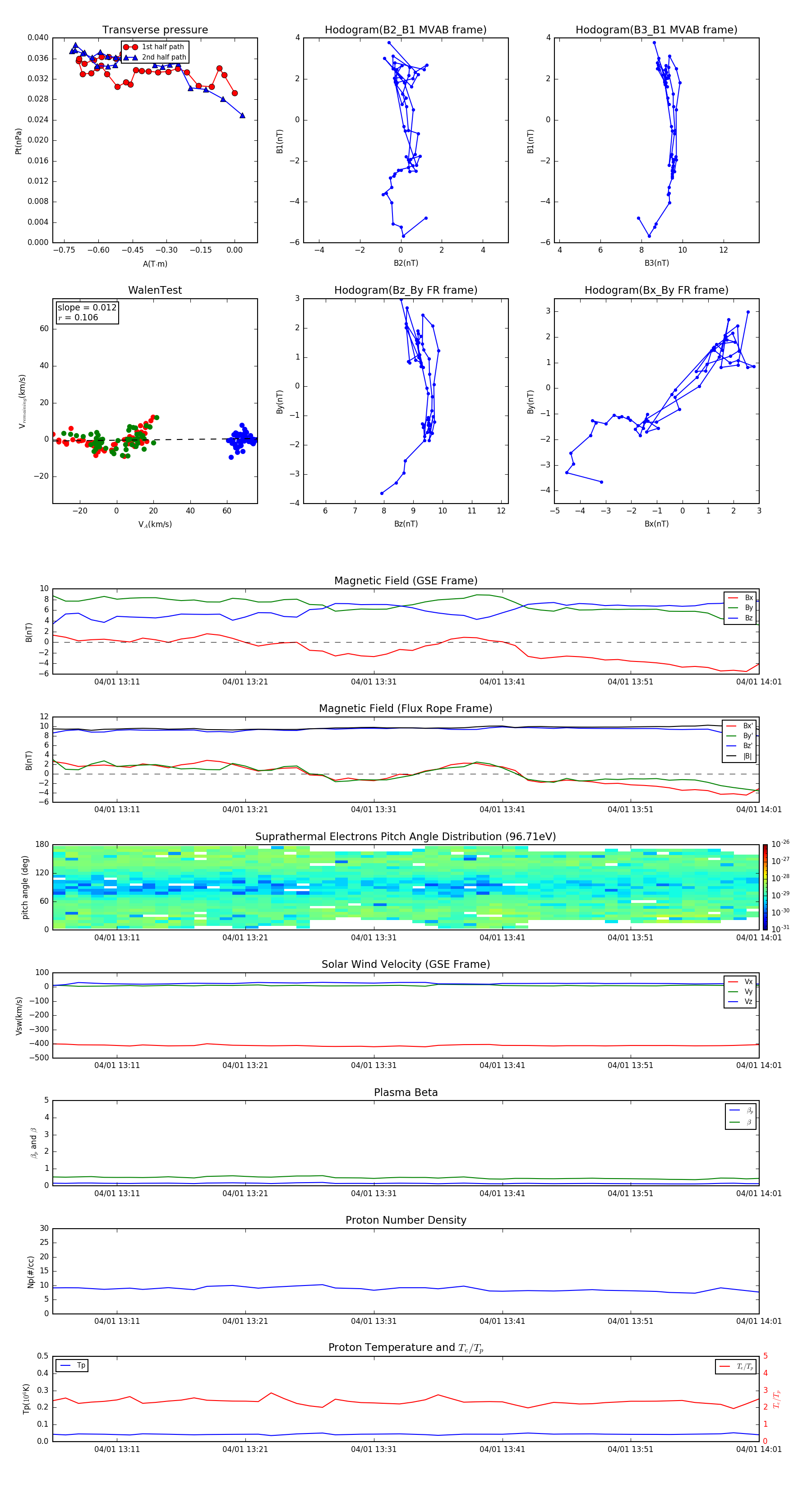
Flux Rope in 2015

Flux Rope Event 2015-04-01 13:06 ~ 2015-04-01 14:01 (56 minutes)


plot