HOME   LIST
‹–   –›

Flux Rope in 2015

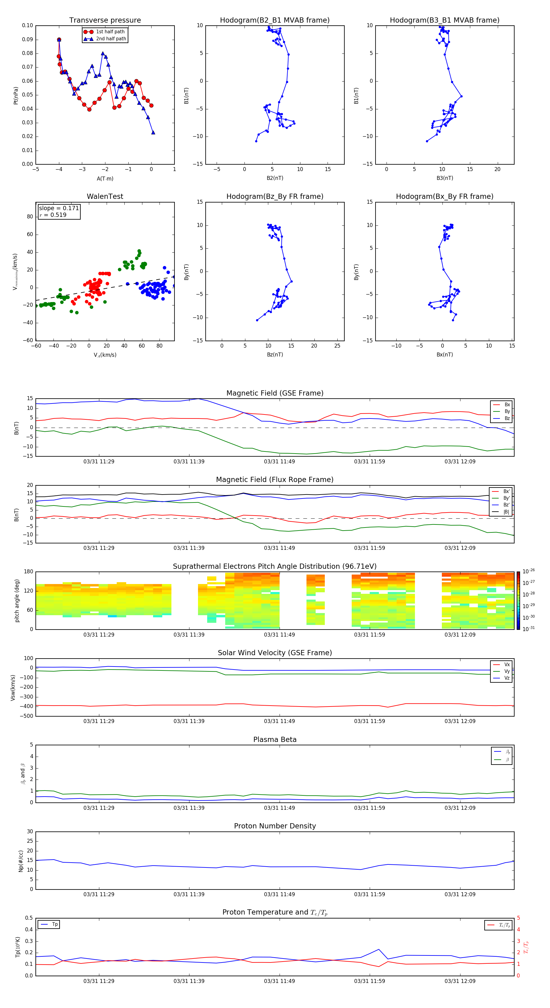
Flux Rope Event 2015-03-31 11:22 ~ 2015-03-31 12:15 (54 minutes)


plot