HOME   LIST
‹–   –›

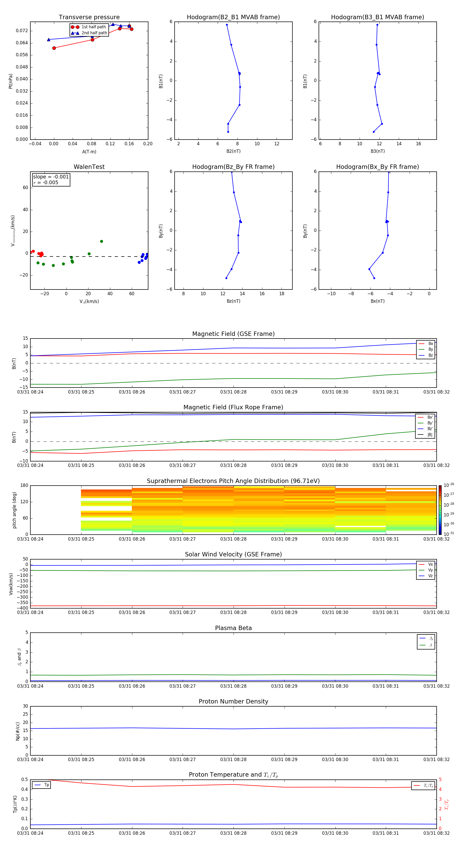
Flux Rope in 2015

Flux Rope Event 2015-03-31 08:24 ~ 2015-03-31 08:32 (9 minutes)


plot