HOME   LIST
‹–   –›

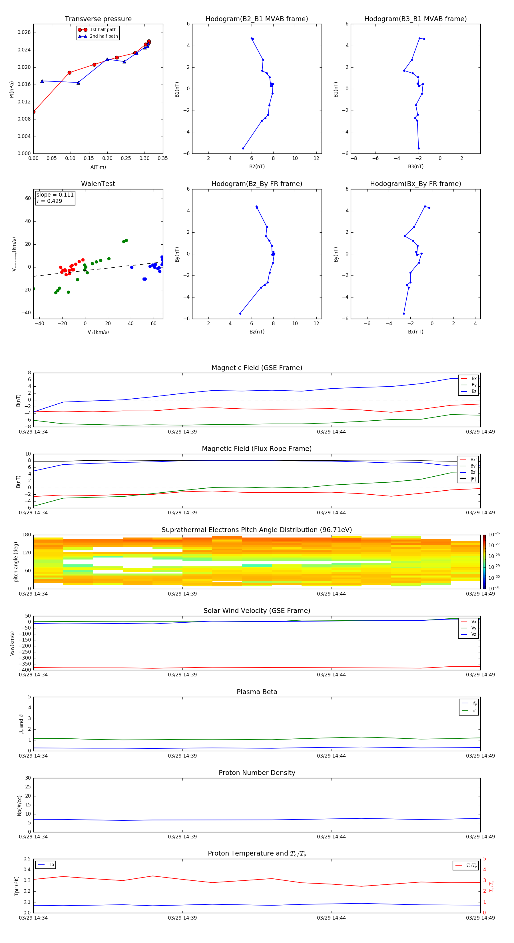
Flux Rope in 2015

Flux Rope Event 2015-03-29 14:34 ~ 2015-03-29 14:49 (16 minutes)


plot