HOME   LIST
‹–   –›

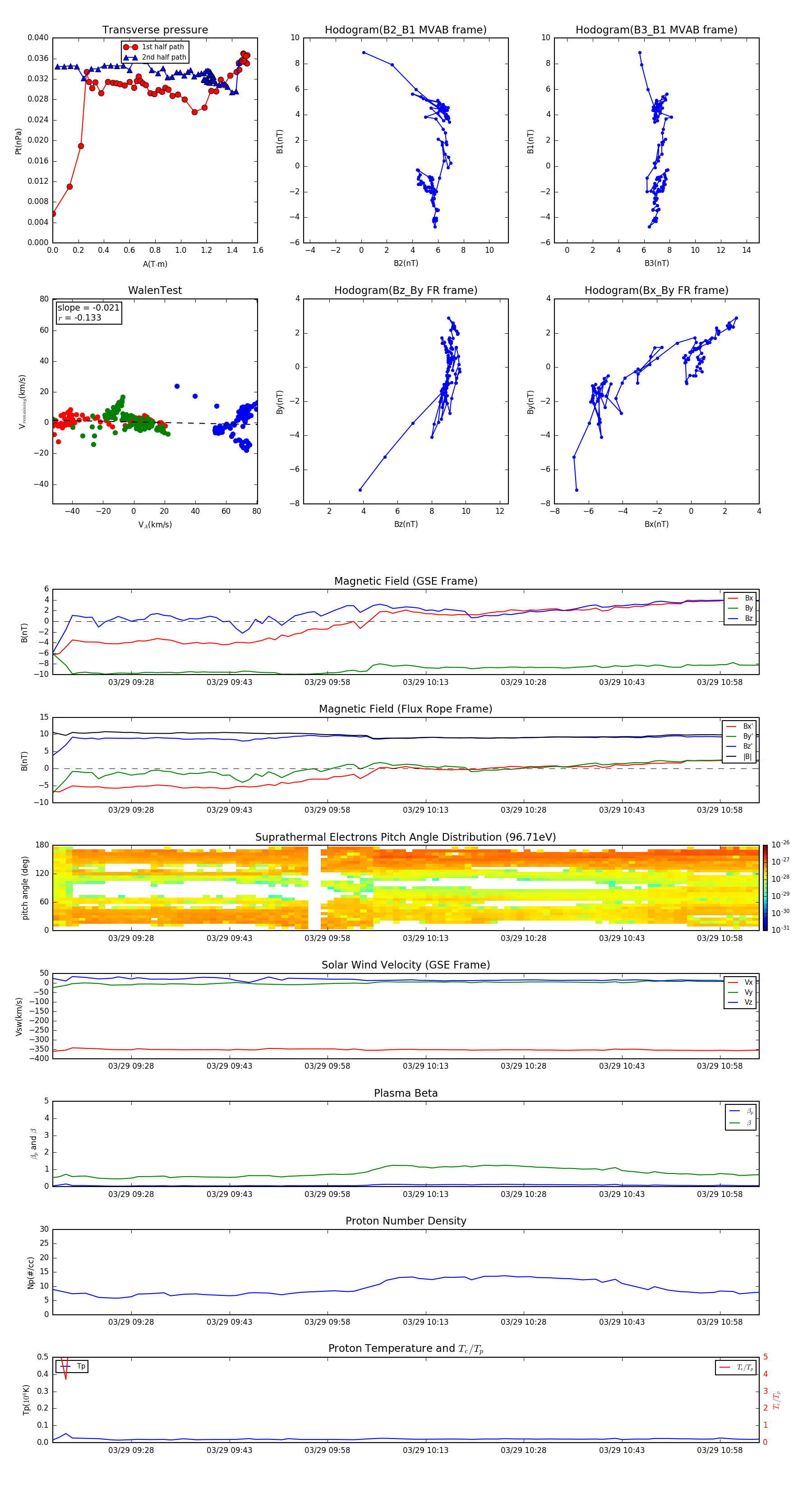
Flux Rope in 2015

Flux Rope Event 2015-03-29 09:16 ~ 2015-03-29 11:04 (109 minutes)


plot