HOME   LIST
‹–   –›

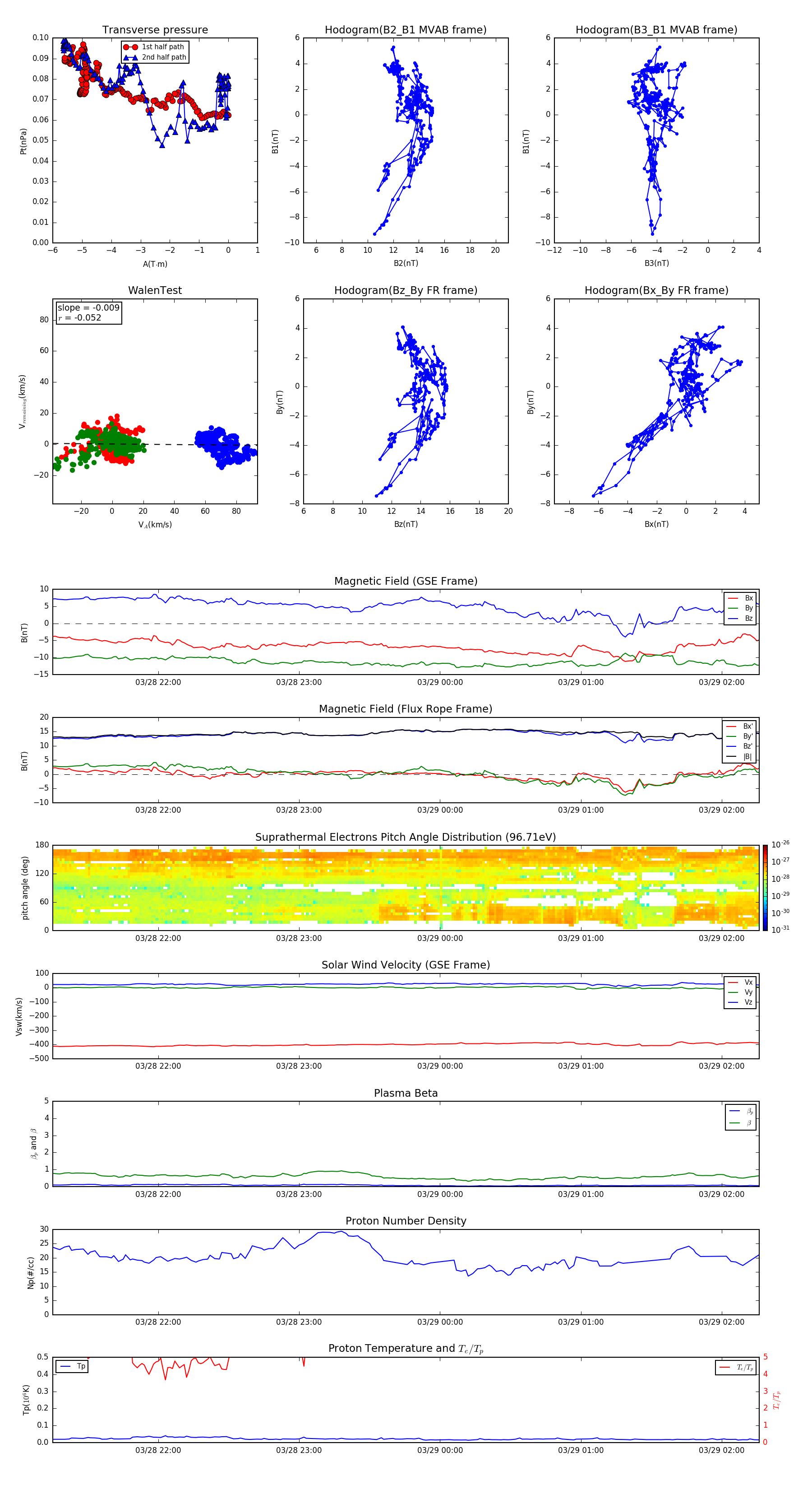
Flux Rope in 2015

Flux Rope Event 2015-03-28 21:15 ~ 2015-03-29 02:16 (302 minutes)


plot