HOME   LIST
‹–   –›

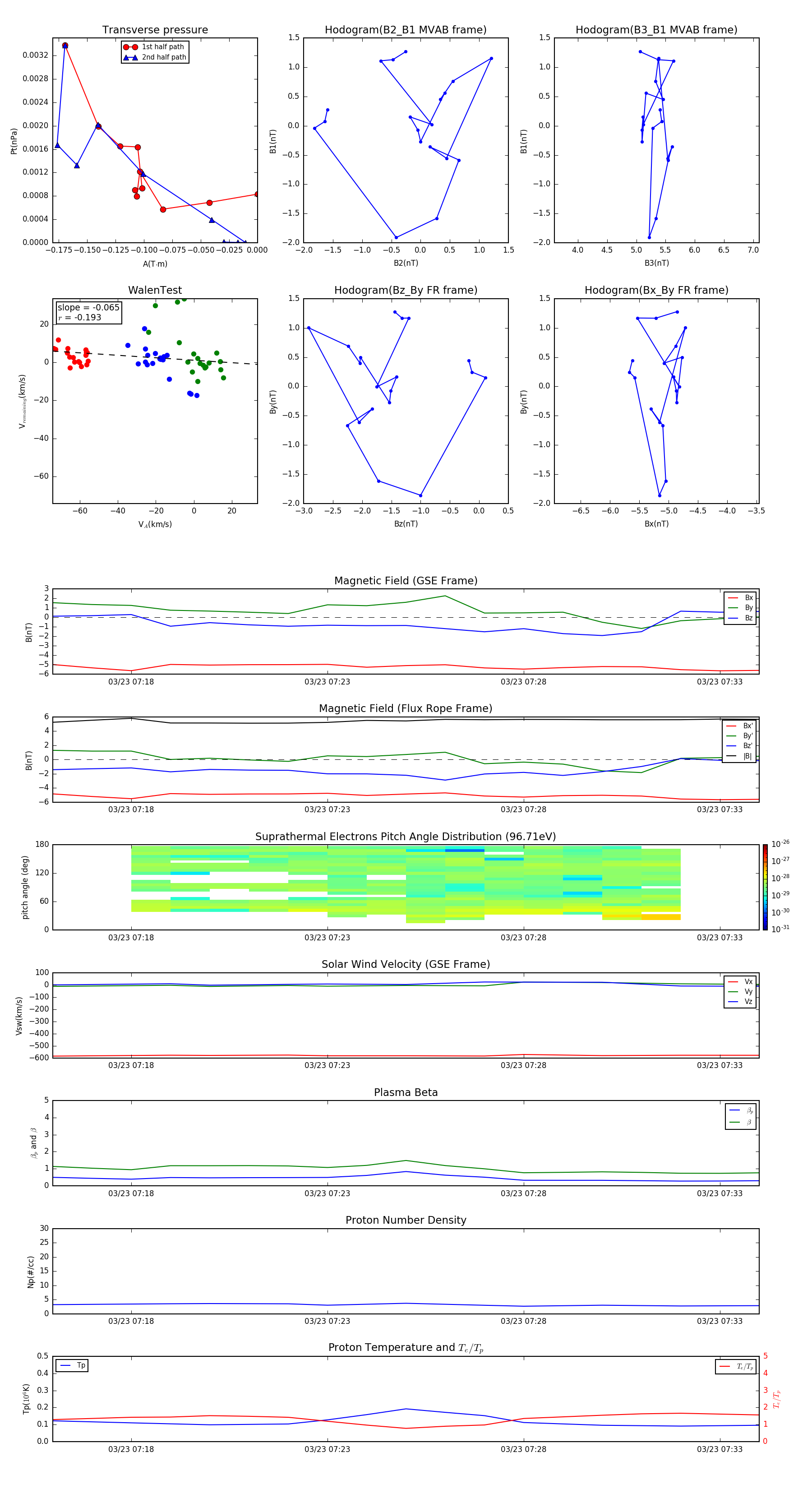
Flux Rope in 2015

Flux Rope Event 2015-03-23 07:16 ~ 2015-03-23 07:34 (19 minutes)


plot