HOME   LIST
‹–   –›

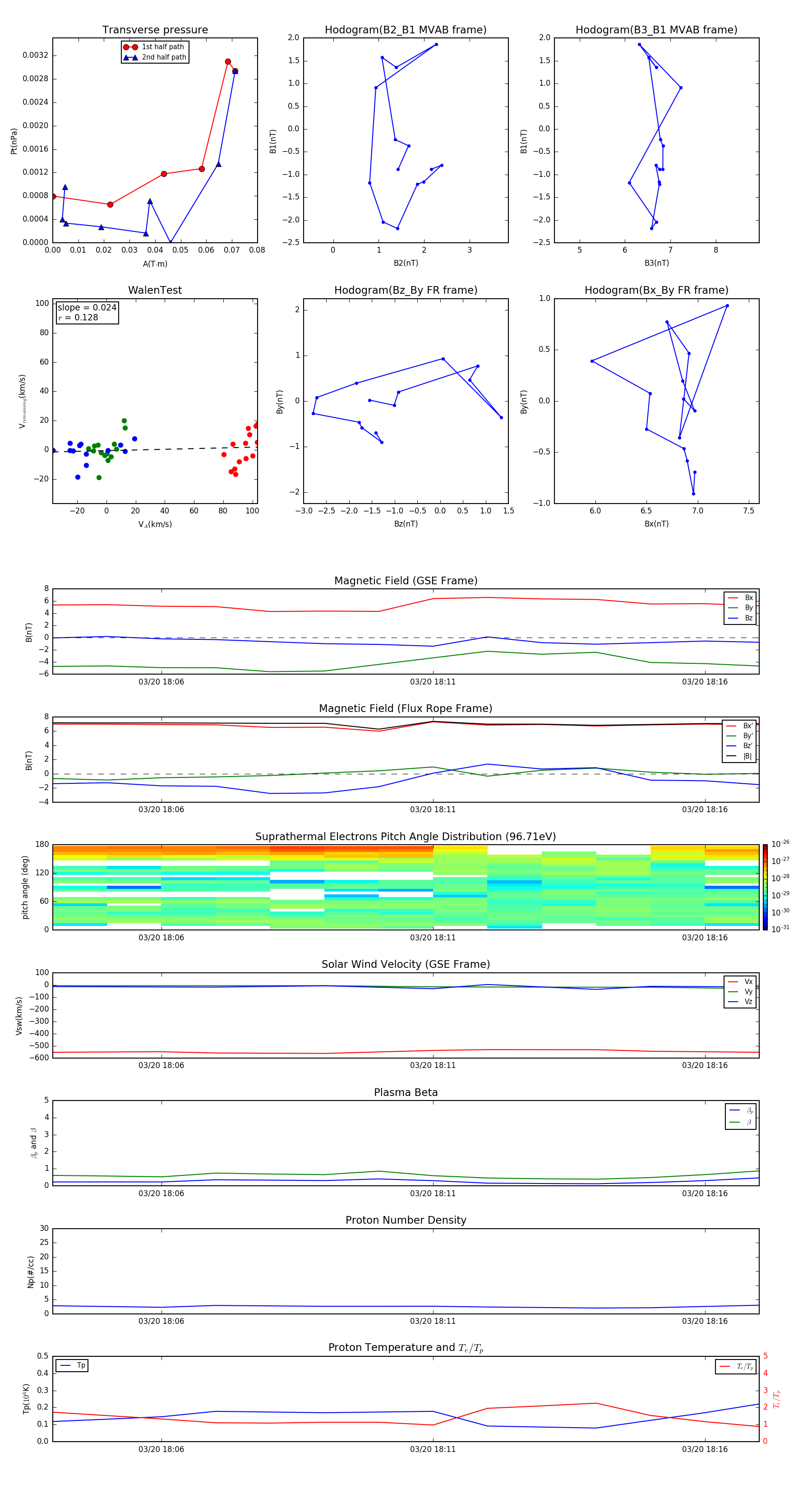
Flux Rope in 2015

Flux Rope Event 2015-03-20 18:04 ~ 2015-03-20 18:17 (14 minutes)


plot