HOME   LIST
‹–   –›

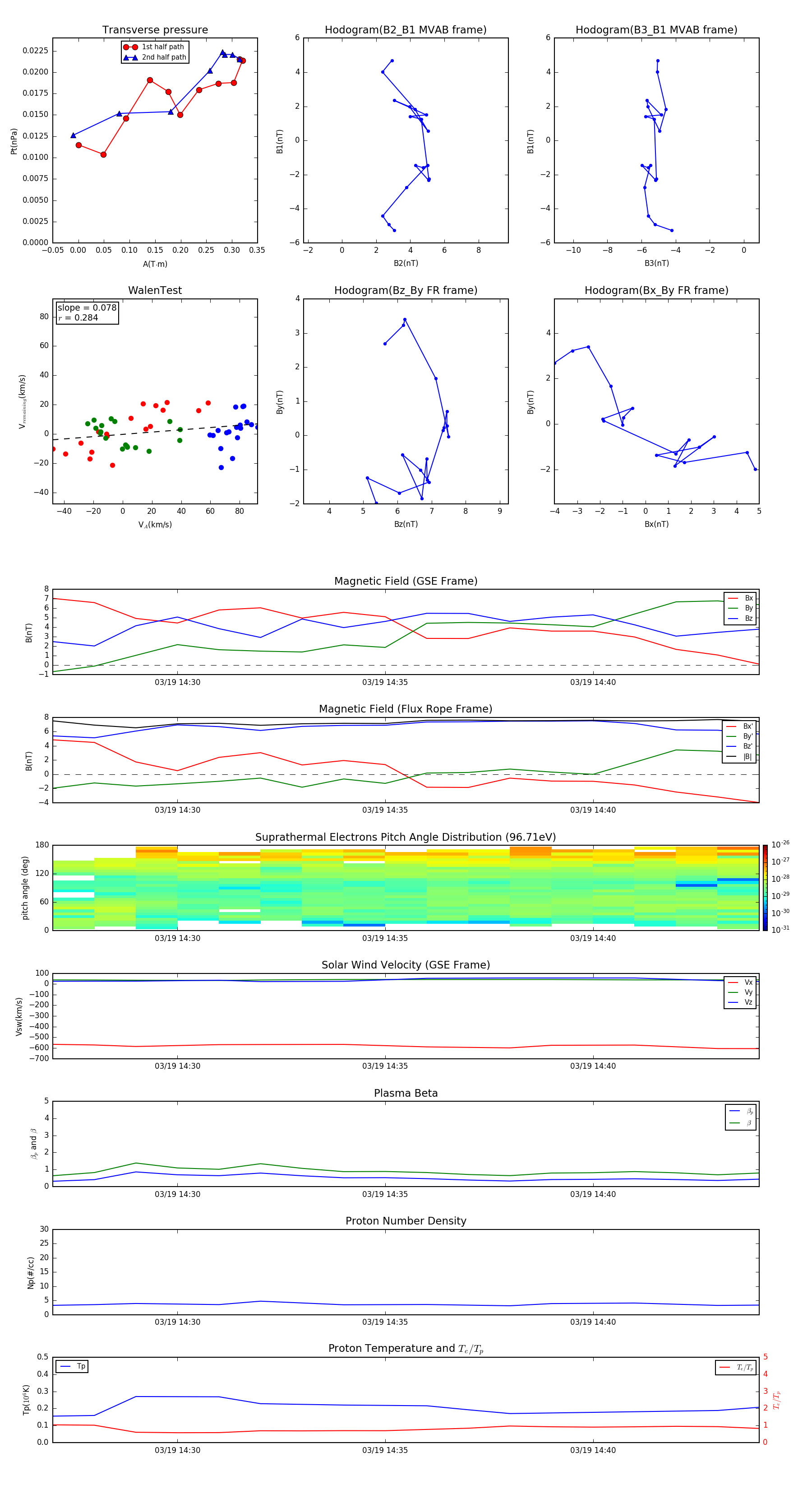
Flux Rope in 2015

Flux Rope Event 2015-03-19 14:27 ~ 2015-03-19 14:44 (18 minutes)


plot