HOME   LIST
‹–   –›

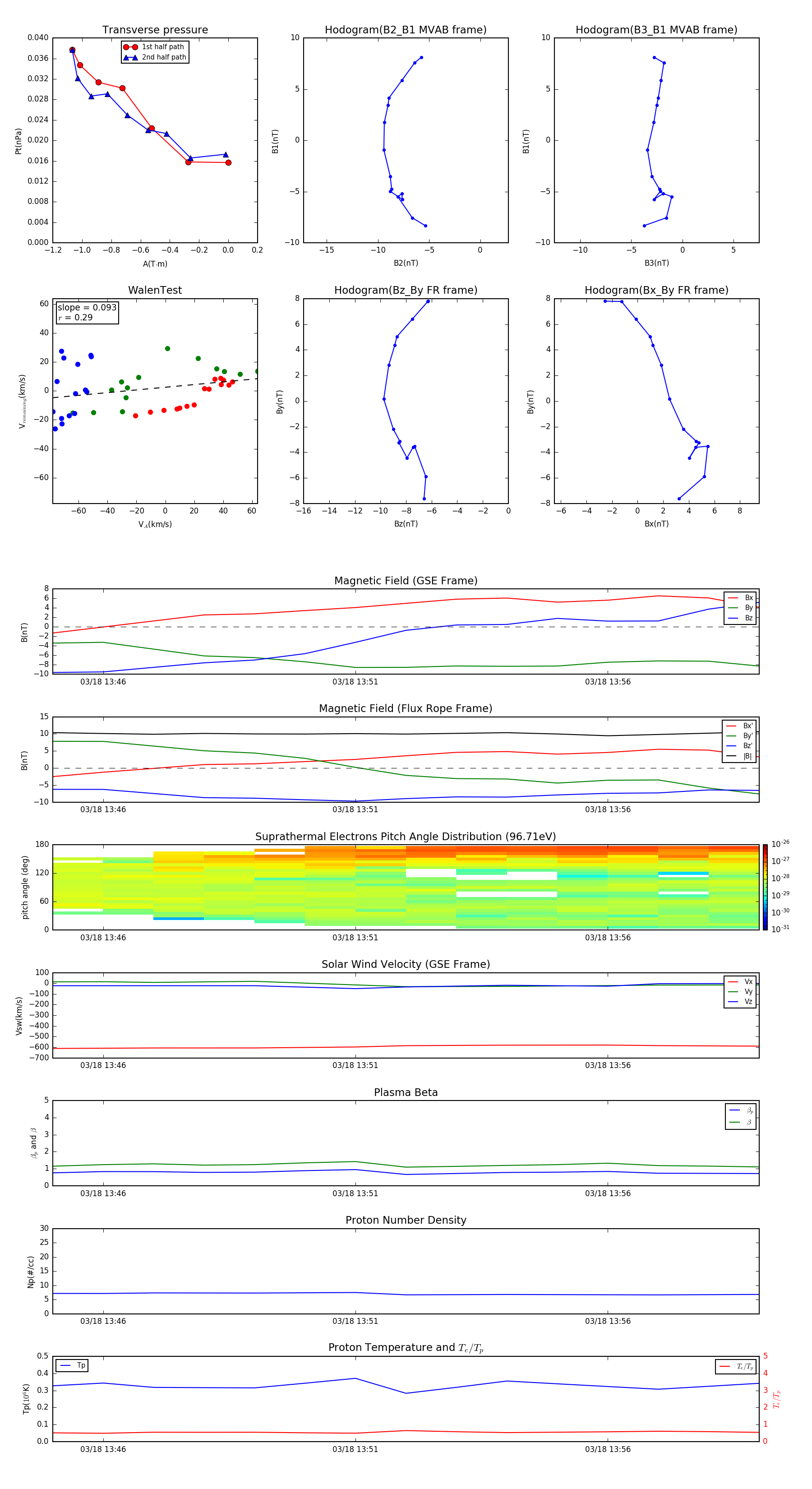
Flux Rope in 2015

Flux Rope Event 2015-03-18 13:45 ~ 2015-03-18 13:59 (15 minutes)


plot