HOME   LIST
‹–   –›

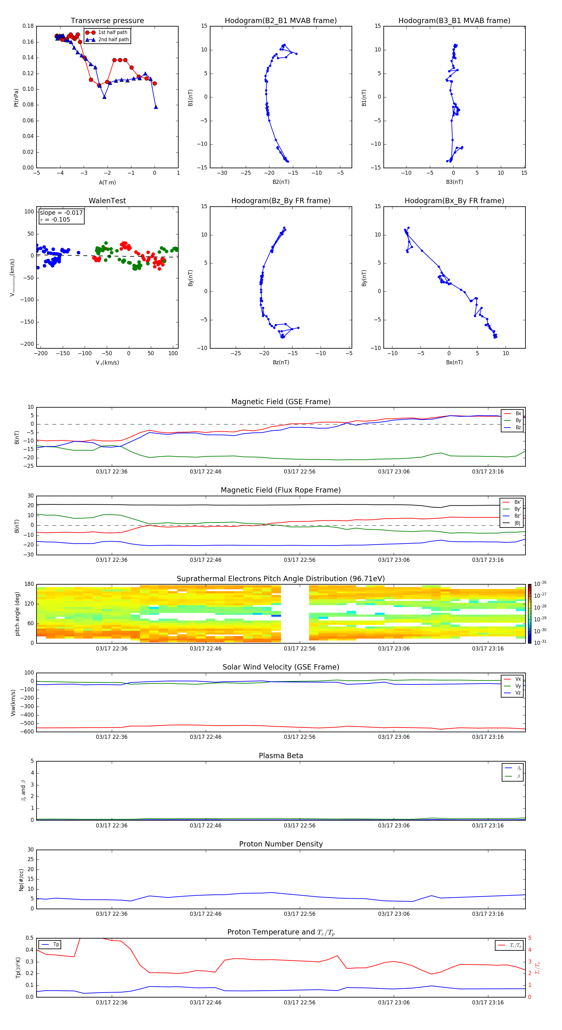
Flux Rope in 2015

Flux Rope Event 2015-03-17 22:28 ~ 2015-03-17 23:20 (53 minutes)


plot