HOME   LIST
‹–   –›

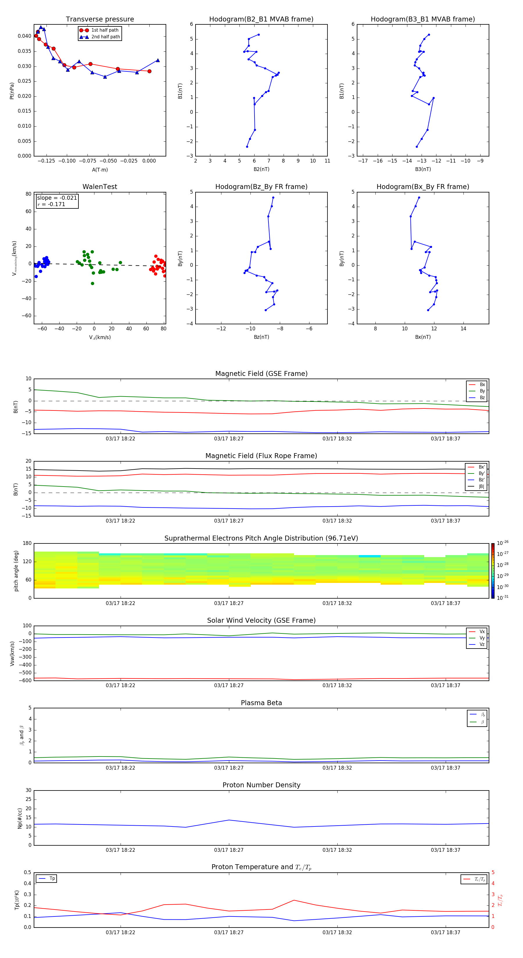
Flux Rope in 2015

Flux Rope Event 2015-03-17 18:18 ~ 2015-03-17 18:39 (22 minutes)


plot