HOME   LIST
‹–   –›

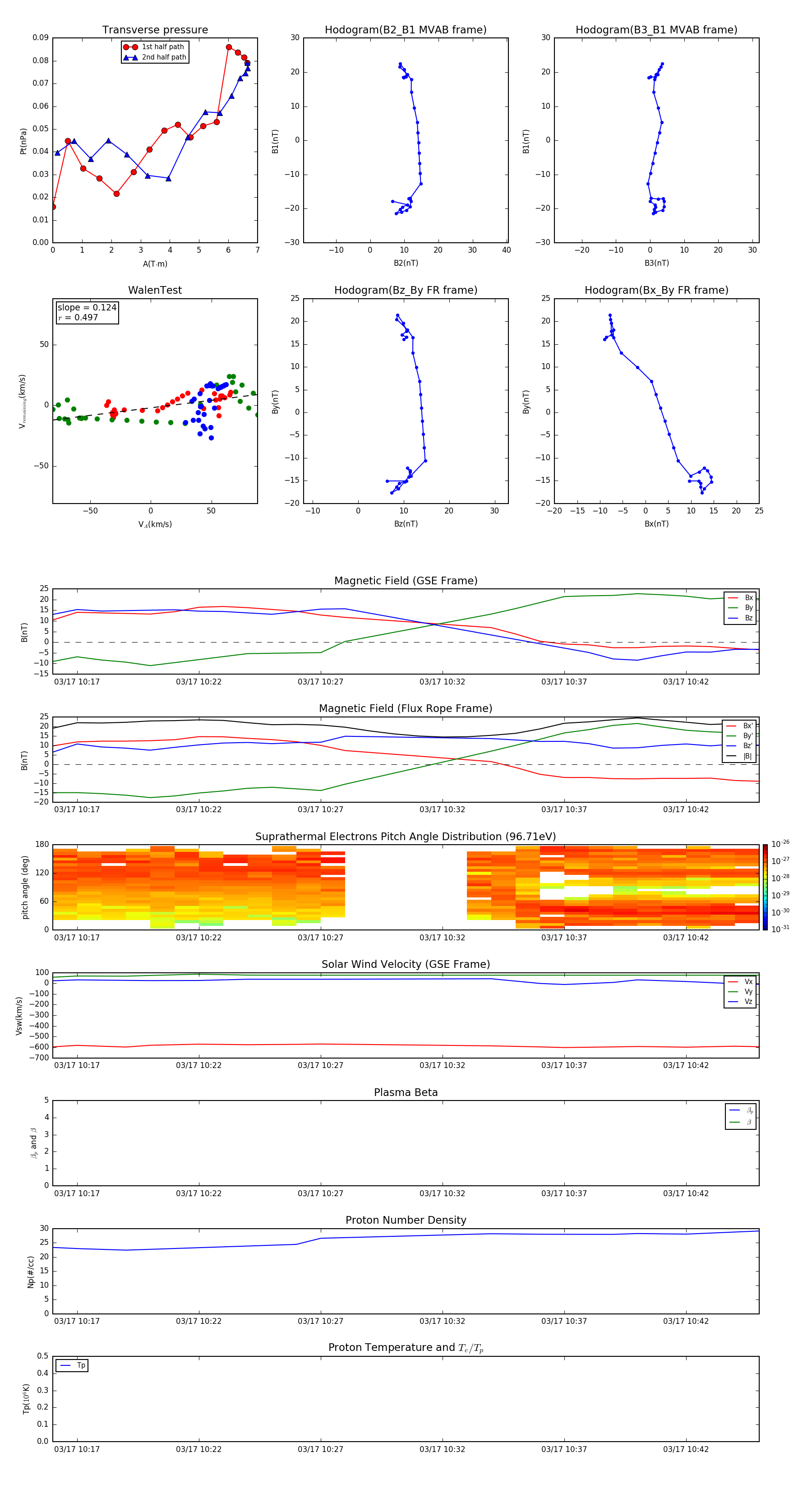
Flux Rope in 2015

Flux Rope Event 2015-03-17 10:16 ~ 2015-03-17 10:45 (30 minutes)


plot