HOME   LIST
‹–   –›

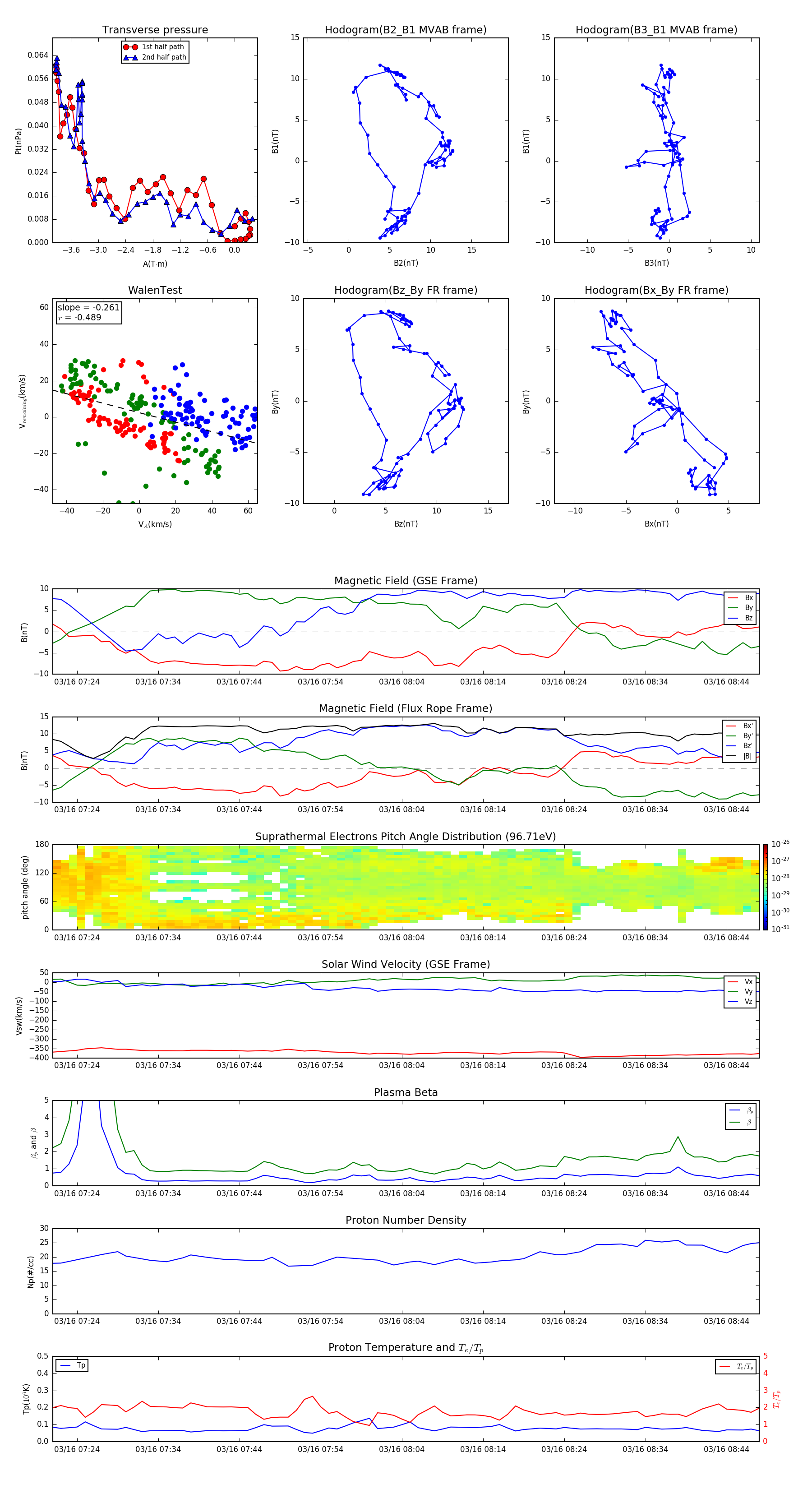
Flux Rope in 2015

Flux Rope Event 2015-03-16 07:21 ~ 2015-03-16 08:48 (88 minutes)


plot