HOME   LIST
‹–   –›

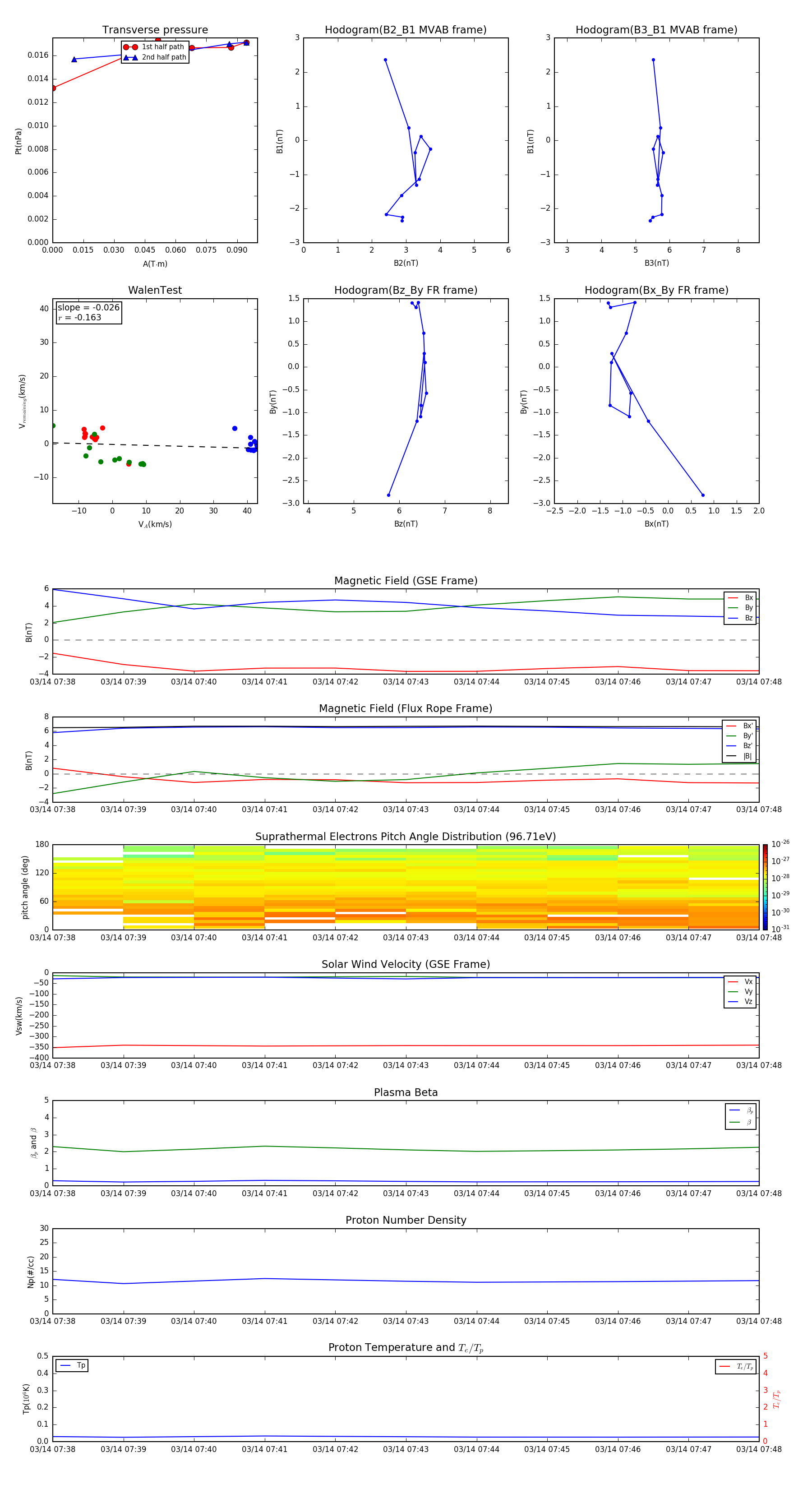
Flux Rope in 2015

Flux Rope Event 2015-03-14 07:38 ~ 2015-03-14 07:48 (11 minutes)


plot