HOME   LIST
‹–   –›

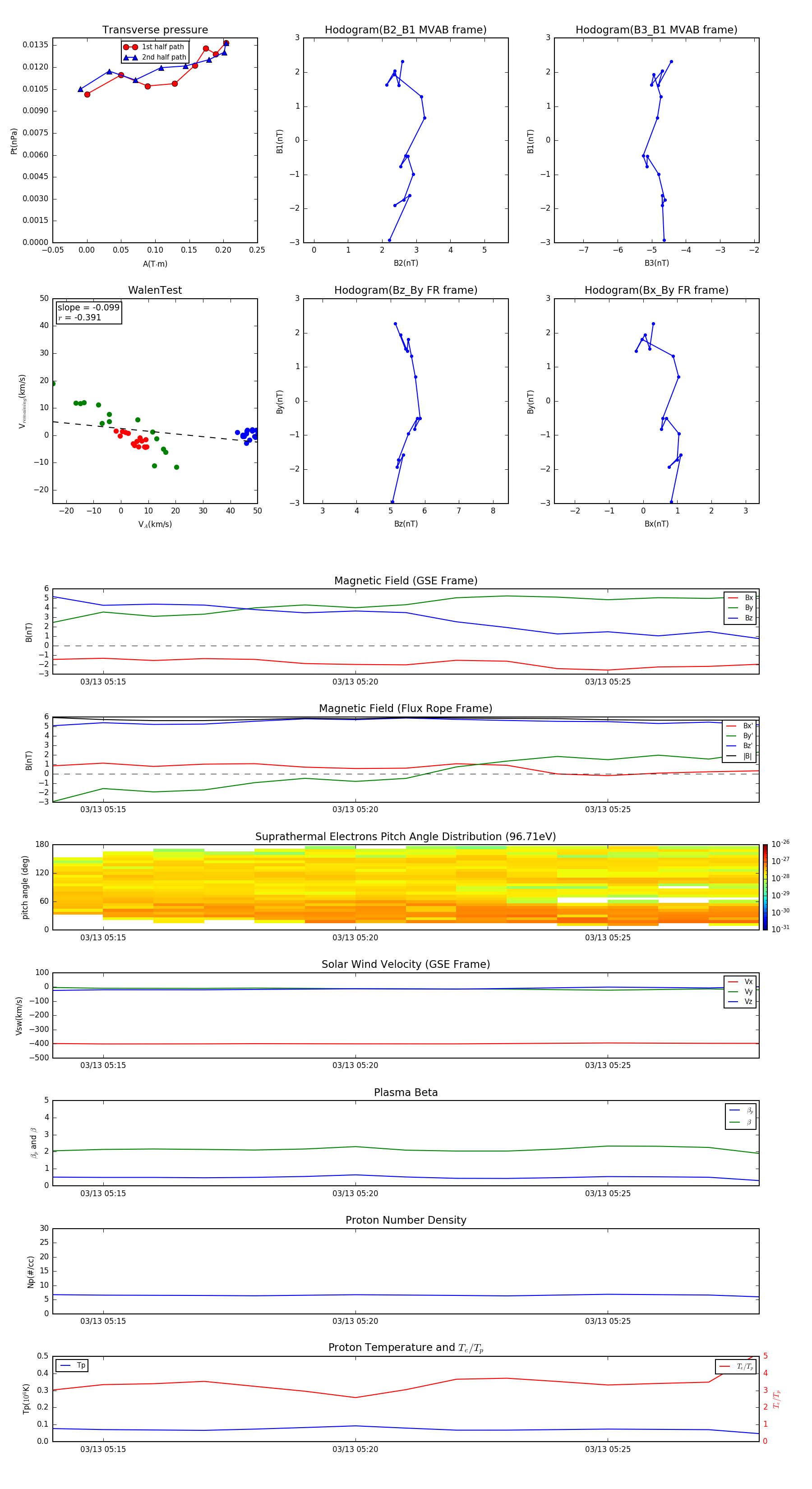
Flux Rope in 2015

Flux Rope Event 2015-03-13 05:14 ~ 2015-03-13 05:28 (15 minutes)


plot