HOME   LIST
‹–   –›

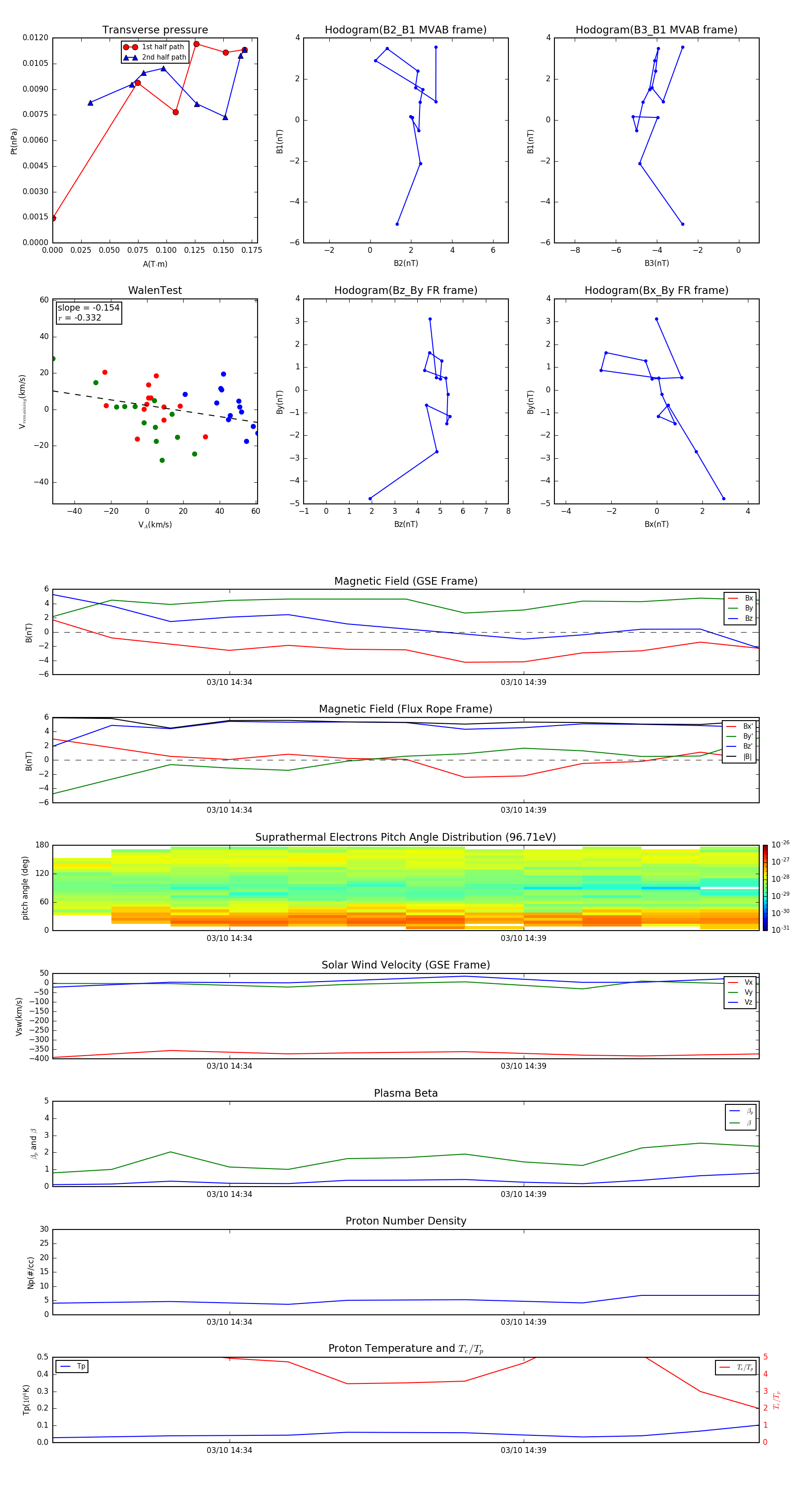
Flux Rope in 2015

Flux Rope Event 2015-03-10 14:31 ~ 2015-03-10 14:43 (13 minutes)


plot