HOME   LIST
‹–   –›

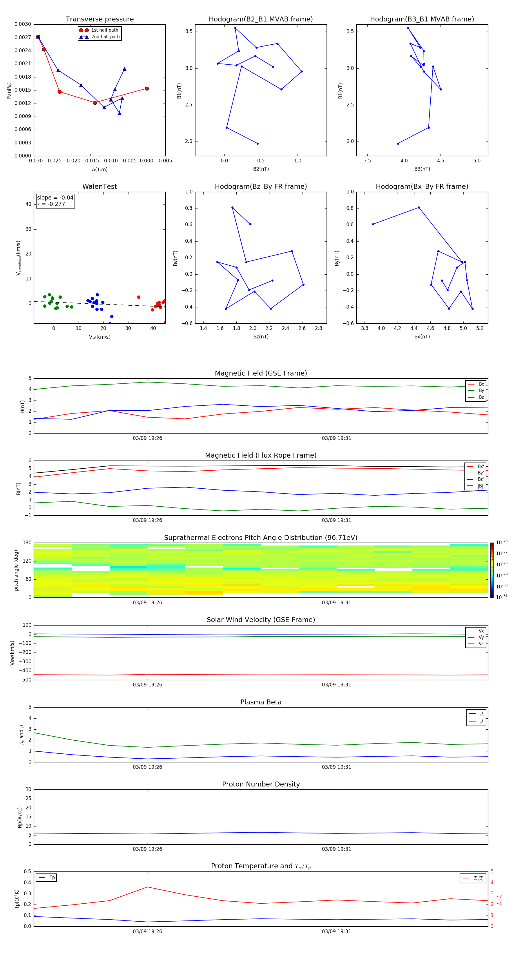
Flux Rope in 2015

Flux Rope Event 2015-03-09 19:23 ~ 2015-03-09 19:35 (13 minutes)


plot