HOME   LIST
‹–   –›

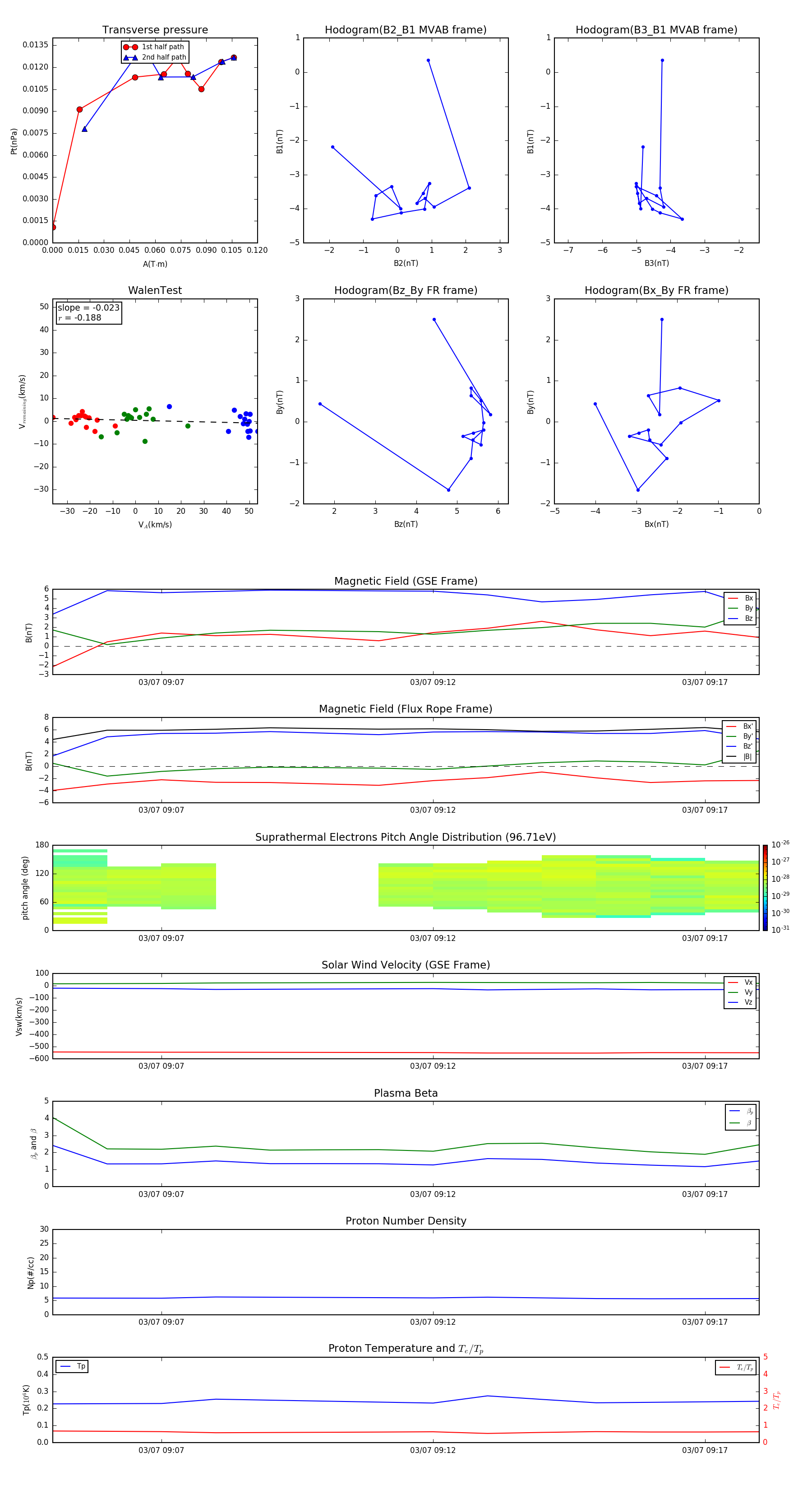
Flux Rope in 2015

Flux Rope Event 2015-03-07 09:05 ~ 2015-03-07 09:18 (14 minutes)


plot