HOME   LIST
‹–   –›

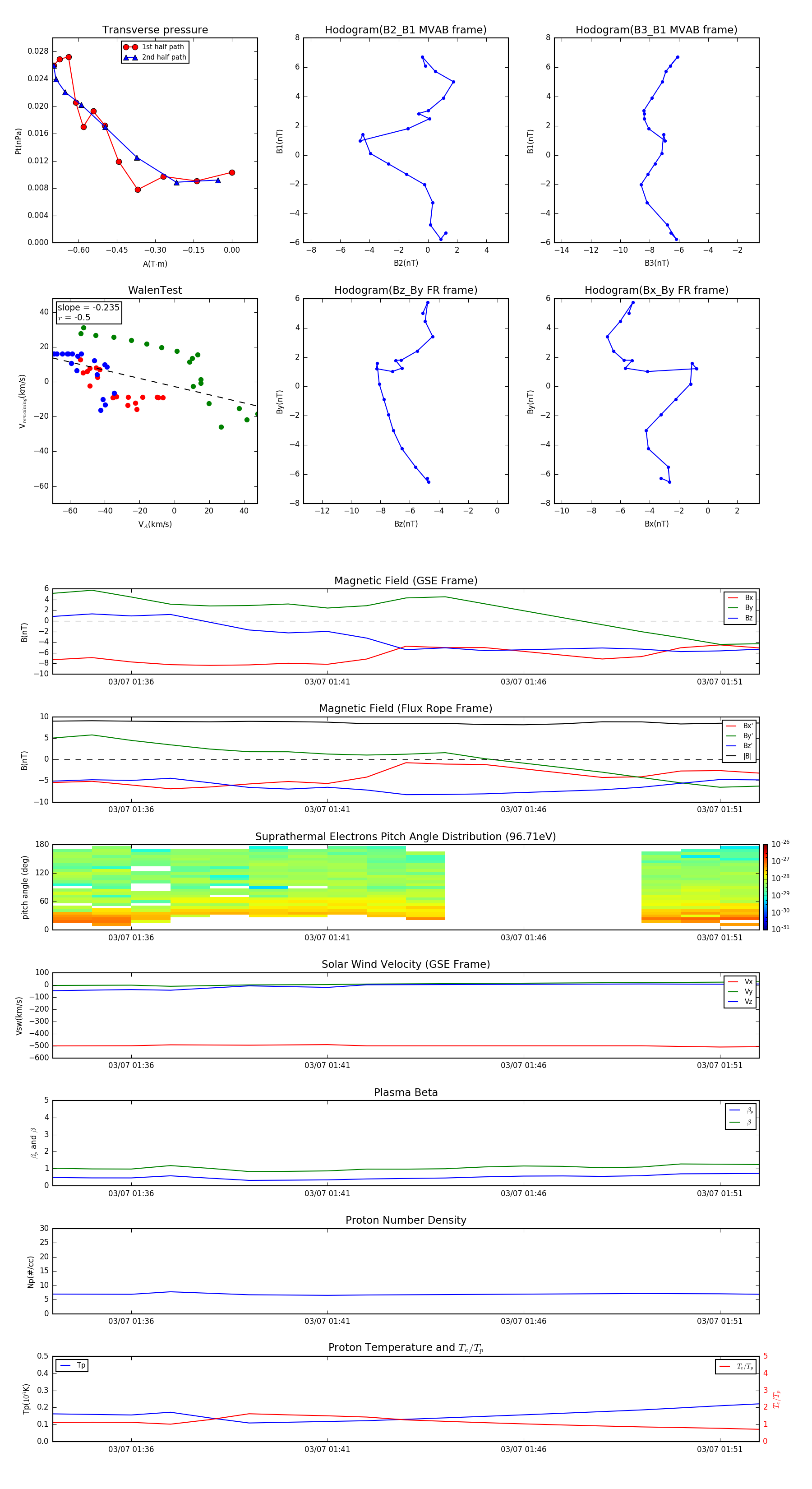
Flux Rope in 2015

Flux Rope Event 2015-03-07 01:34 ~ 2015-03-07 01:52 (19 minutes)


plot