HOME   LIST
‹–   –›

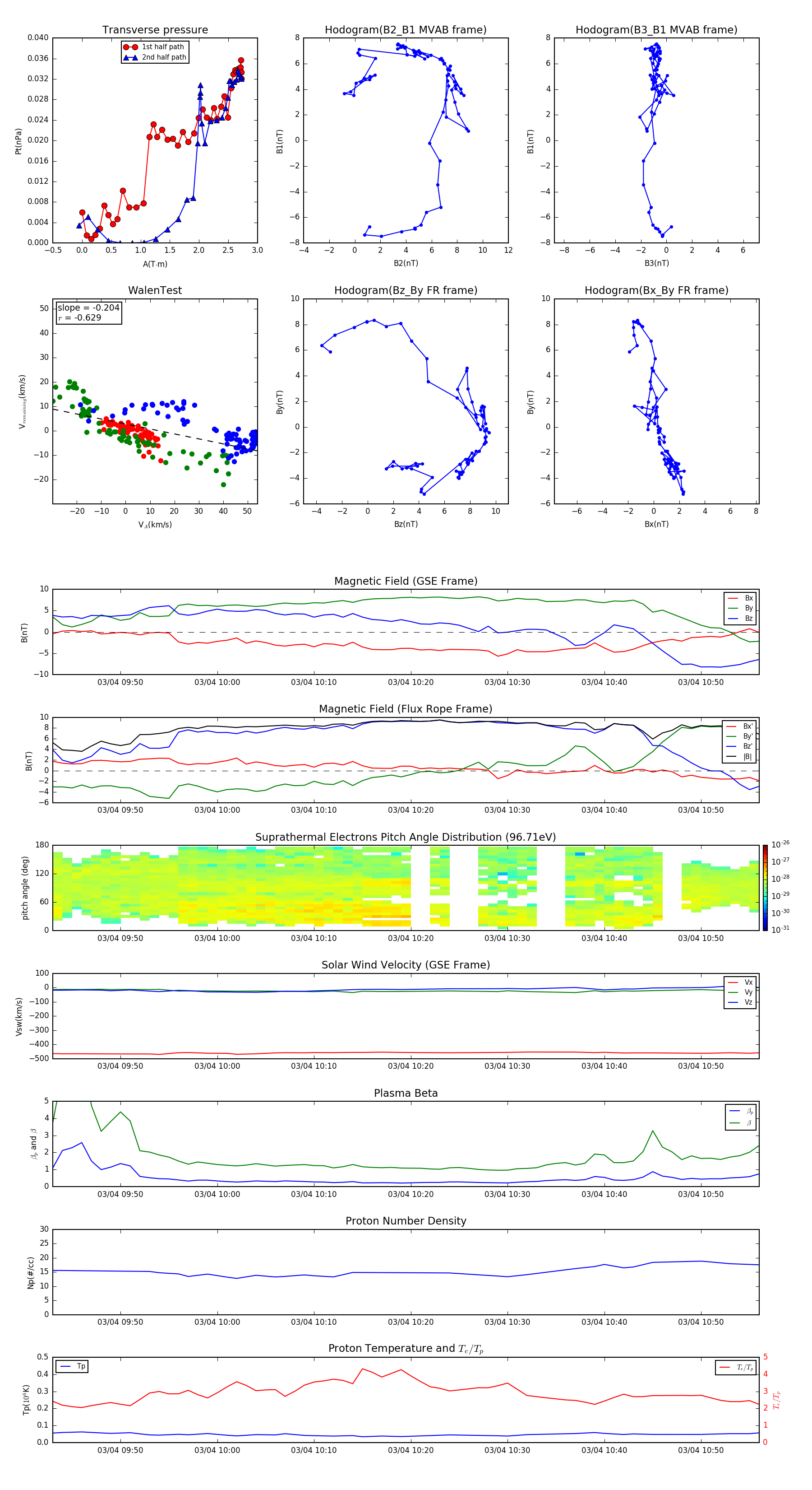
Flux Rope in 2015

Flux Rope Event 2015-03-04 09:43 ~ 2015-03-04 10:56 (74 minutes)


plot