HOME   LIST
‹–   –›

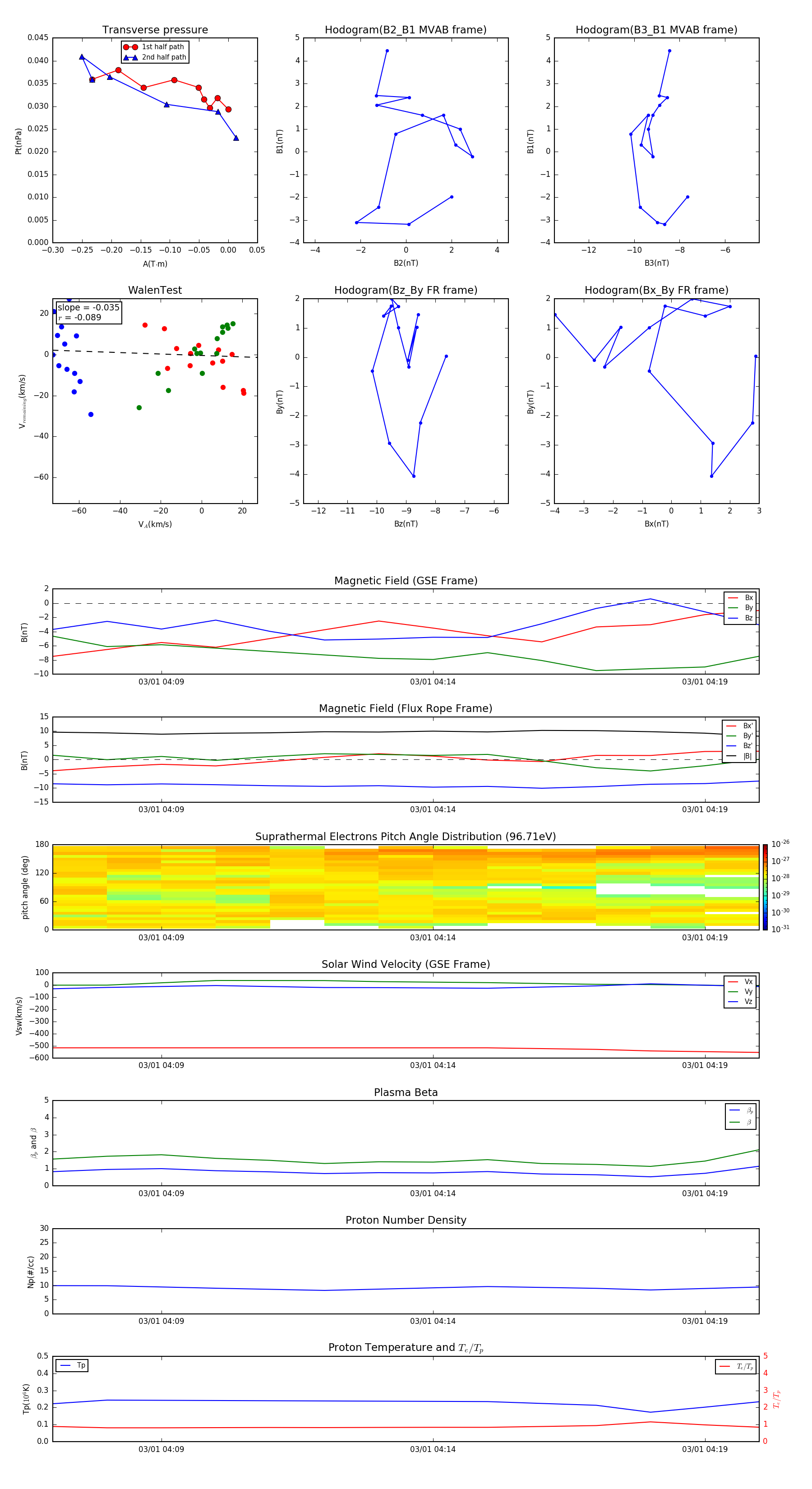
Flux Rope in 2015

Flux Rope Event 2015-03-01 04:07 ~ 2015-03-01 04:20 (14 minutes)


plot