HOME   LIST
‹–   –›

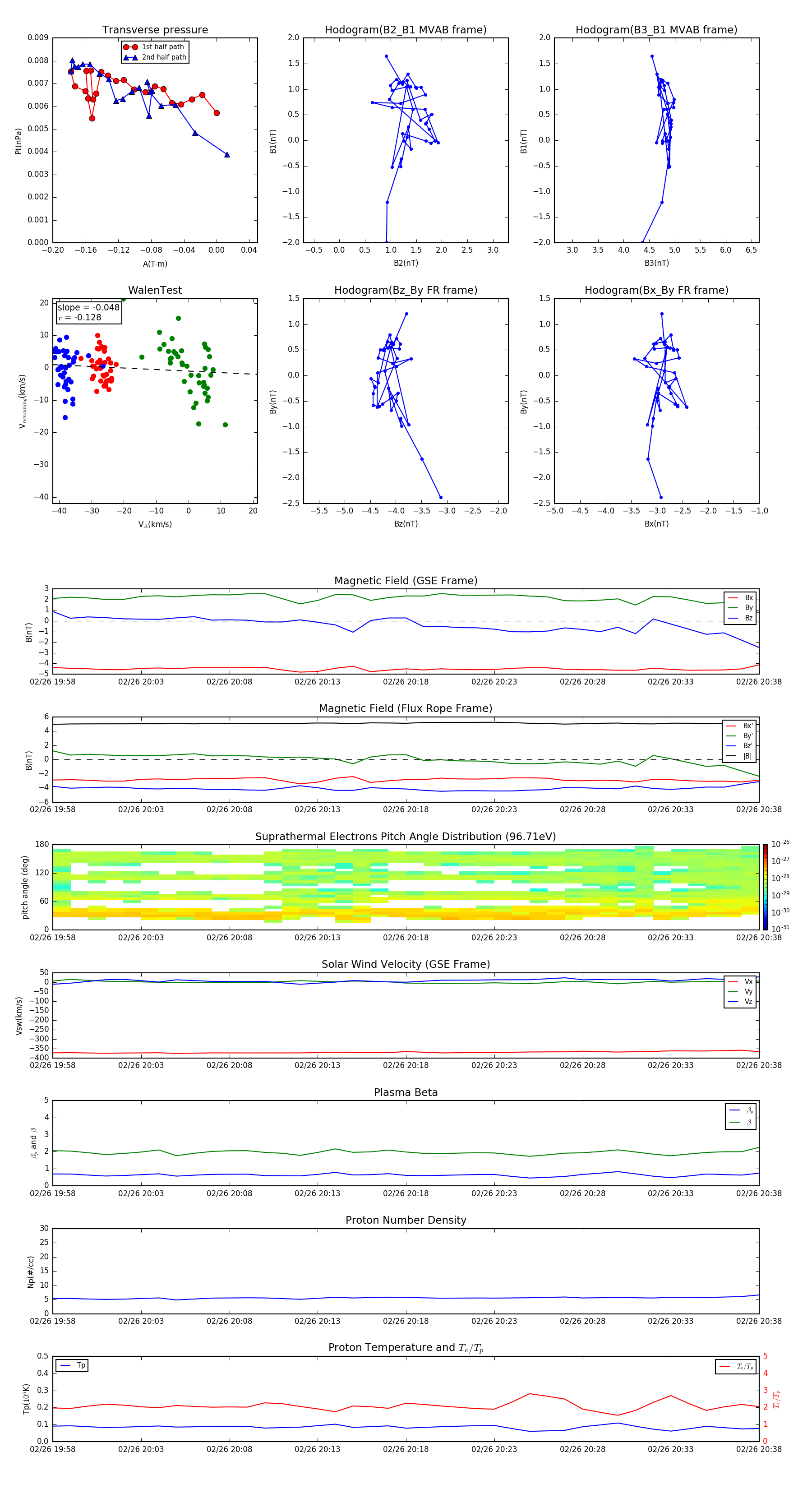
Flux Rope in 2015

Flux Rope Event 2015-02-26 19:58 ~ 2015-02-26 20:38 (41 minutes)


plot