HOME   LIST
‹–   –›

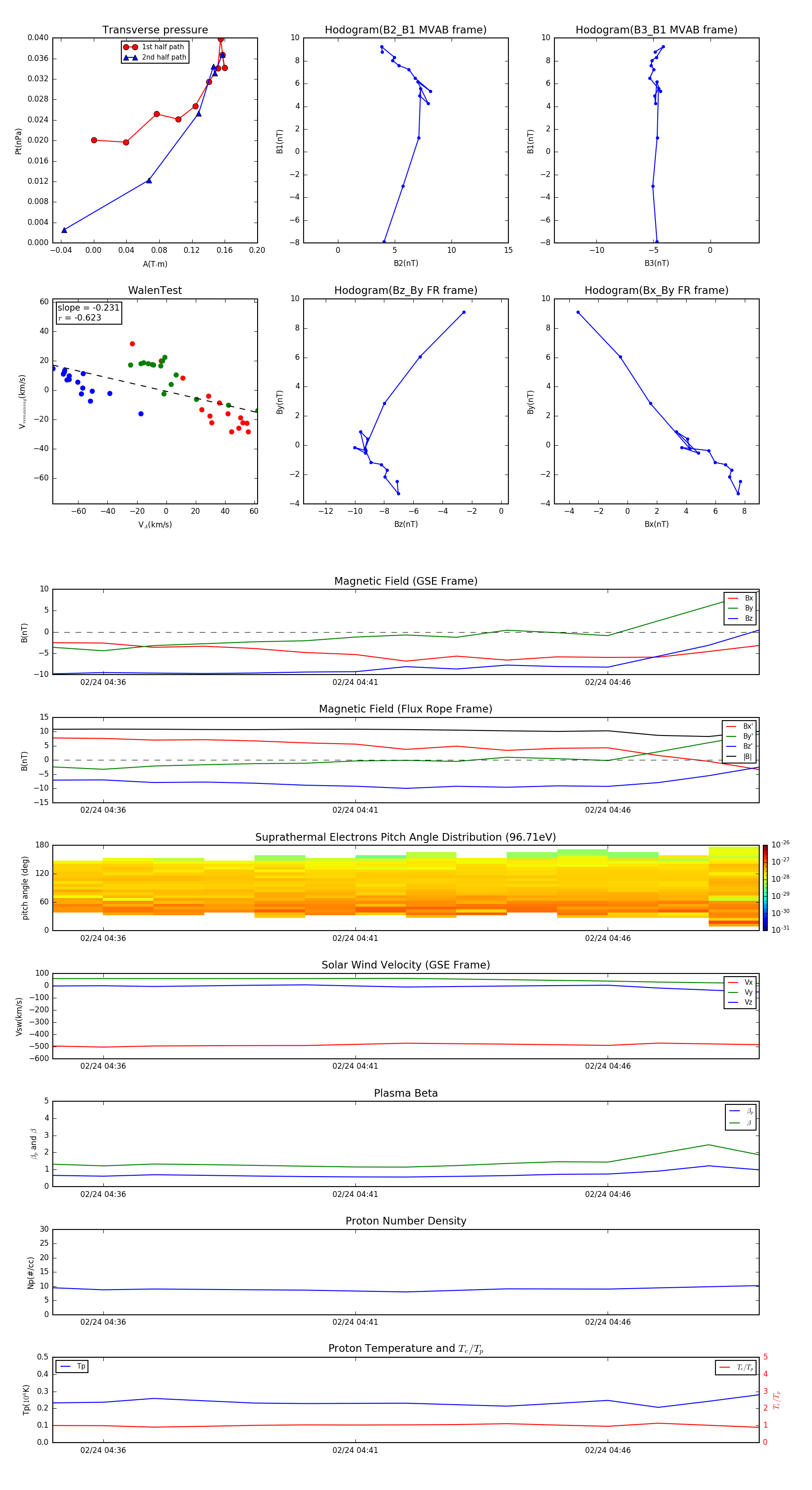
Flux Rope in 2015

Flux Rope Event 2015-02-24 04:35 ~ 2015-02-24 04:49 (15 minutes)


plot