HOME   LIST
‹–   –›

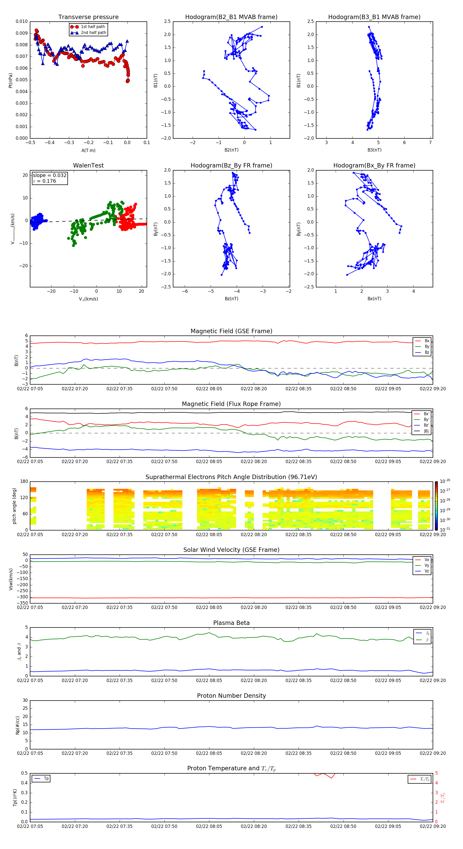
Flux Rope in 2015

Flux Rope Event 2015-02-22 07:05 ~ 2015-02-22 09:20 (136 minutes)


plot