HOME   LIST
‹–   –›

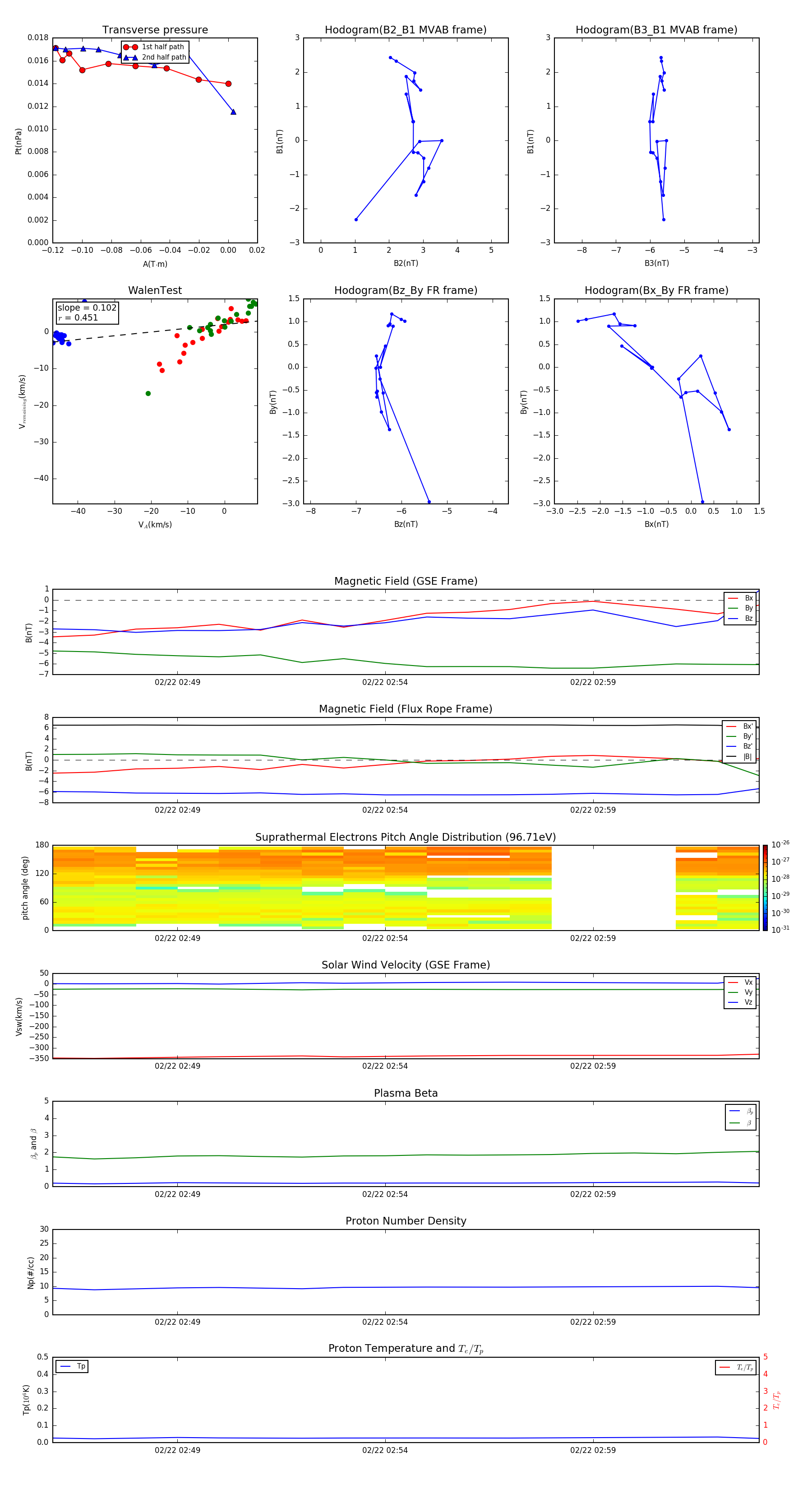
Flux Rope in 2015

Flux Rope Event 2015-02-22 02:46 ~ 2015-02-22 03:03 (18 minutes)


plot