HOME   LIST
‹–   –›

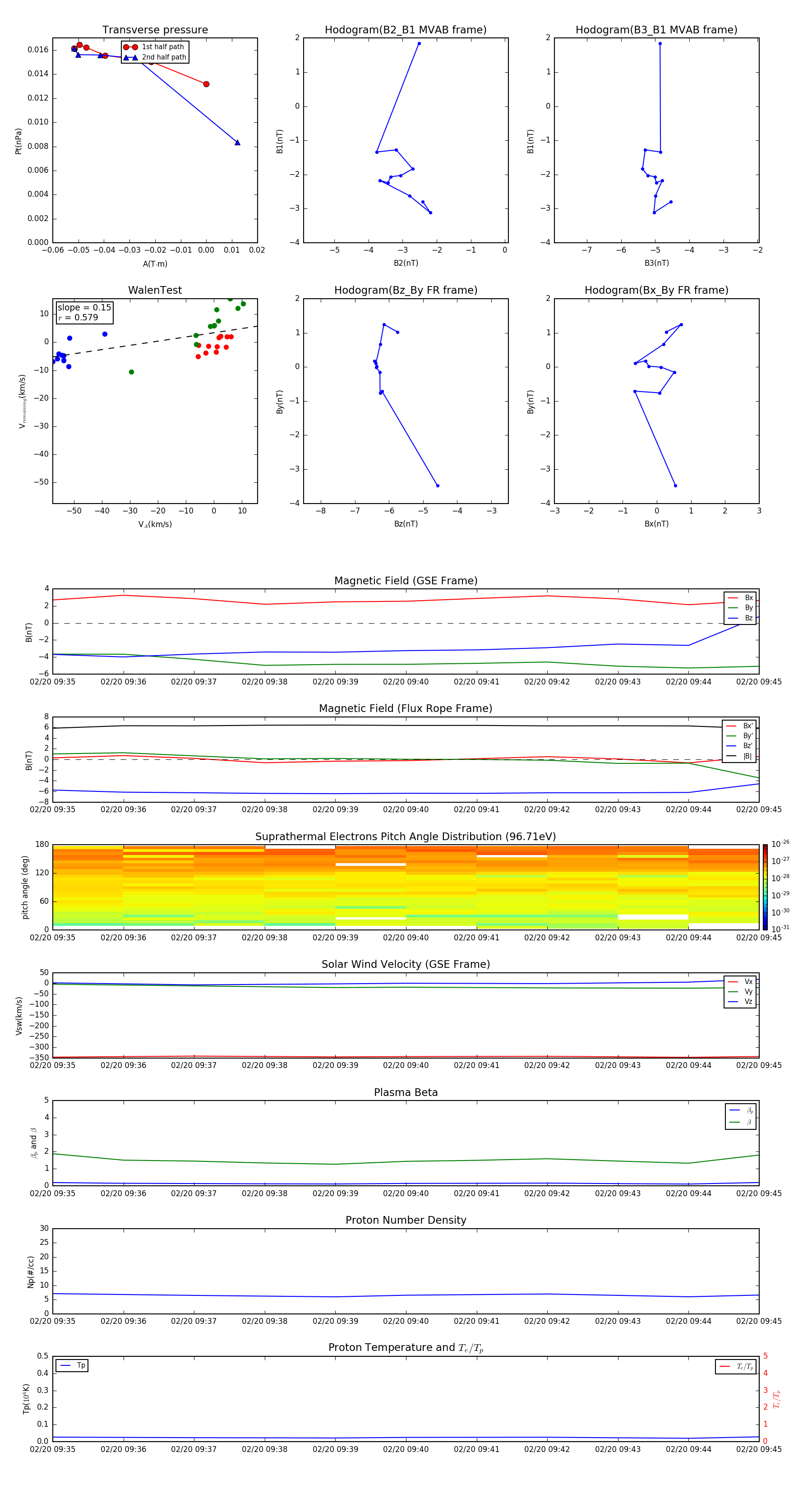
Flux Rope in 2015

Flux Rope Event 2015-02-20 09:35 ~ 2015-02-20 09:45 (11 minutes)


plot