HOME   LIST
‹–   –›

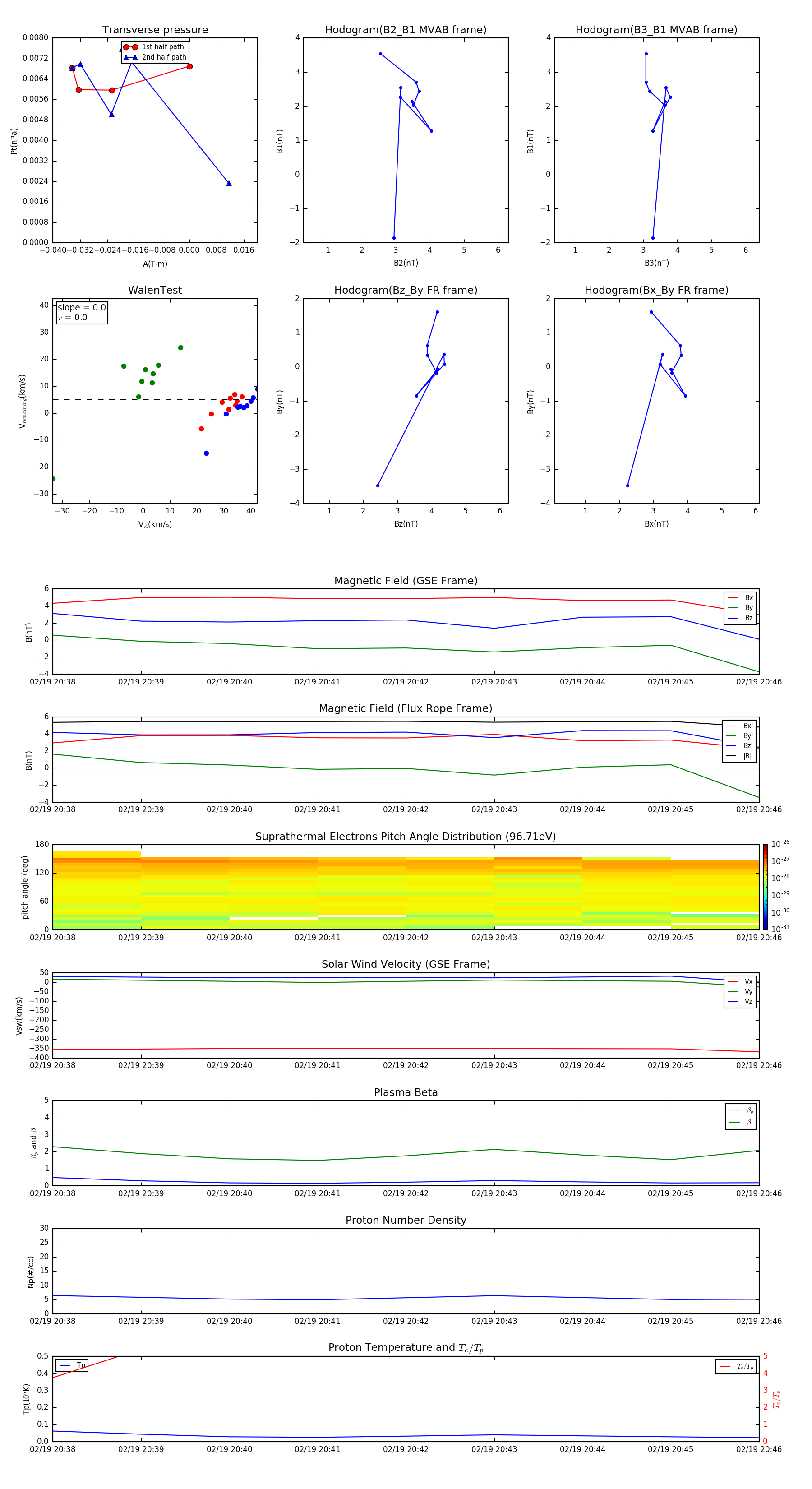
Flux Rope in 2015

Flux Rope Event 2015-02-19 20:38 ~ 2015-02-19 20:46 (9 minutes)


plot