HOME   LIST
‹–   –›

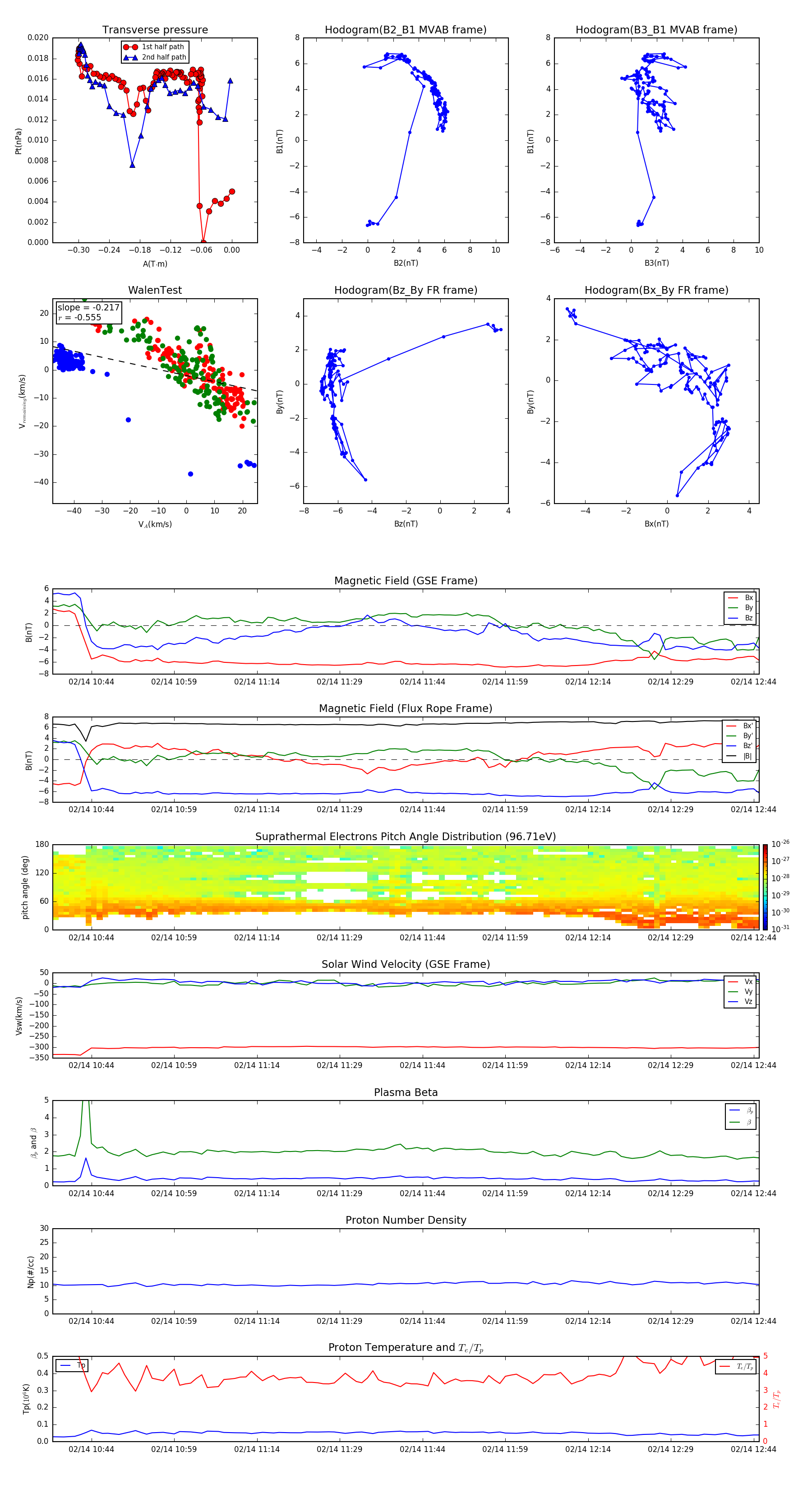
Flux Rope in 2015

Flux Rope Event 2015-02-14 10:37 ~ 2015-02-14 12:45 (129 minutes)


plot