HOME   LIST
‹–   –›

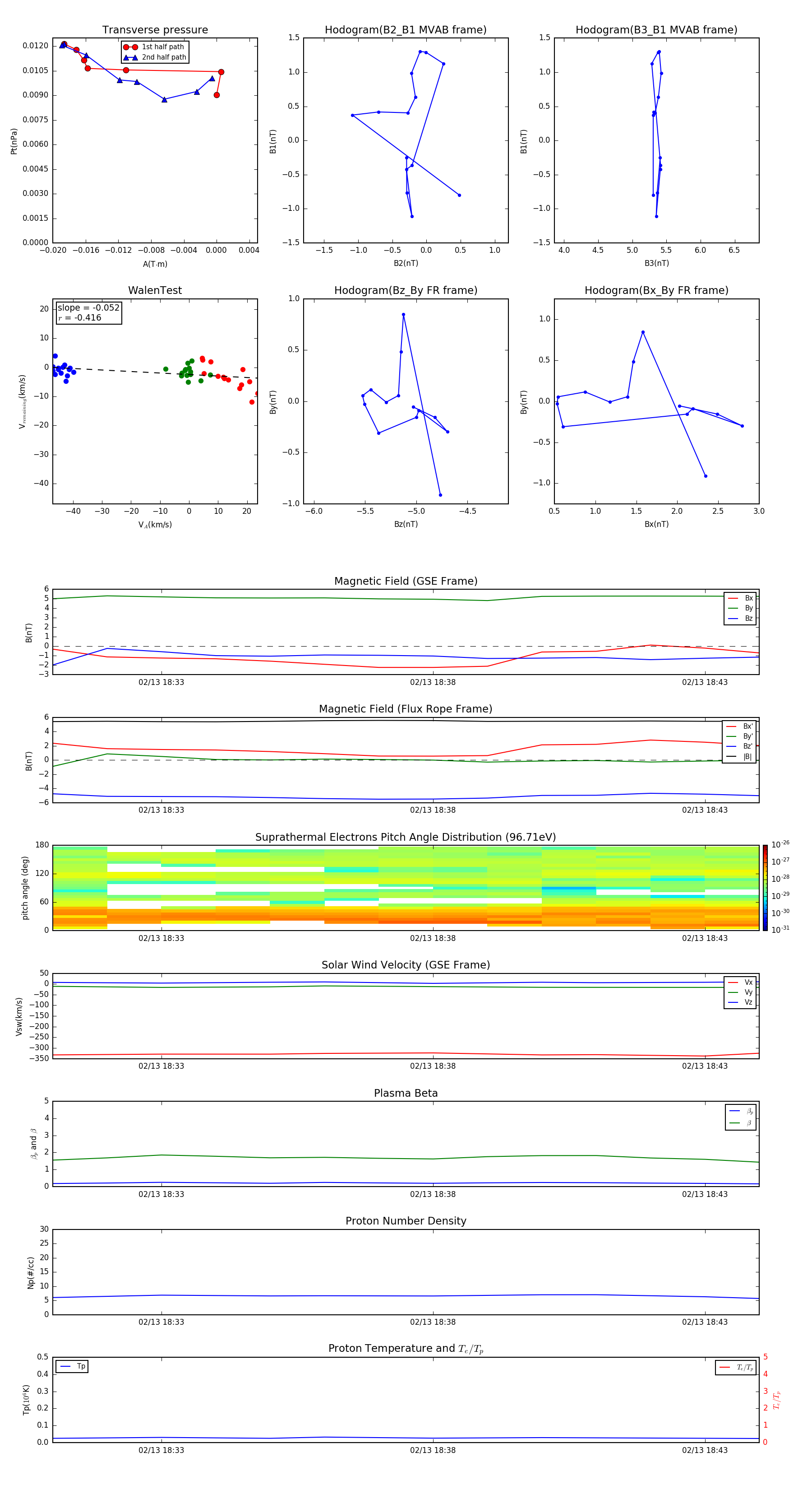
Flux Rope in 2015

Flux Rope Event 2015-02-13 18:31 ~ 2015-02-13 18:44 (14 minutes)


plot